Đề bài
Câu 1. Thành phần dịch mạch rây của cây chủ yếu gồm các chất hữu cơ được tổng hợp
A. ở lá và một số ion khoáng được sử dụng lại.
B. ở lá và một số ion khoáng ở rễ.
C. ở rễ và một số ion khoáng được sử dụng lại.
D. ở rễ và nhiều ion kali làm cho dịch mạch rây có pH từ 8,0 đến 8,5.
Câu 2. Ở động vật có ống tiêu hóa, quá trình tiêu hóa hóa học diễn ra chủ yếu ở
A. thực quản.
B. dạ dày.
C. ruột non.
D. ruột già.
Câu 3. Lông hút của rễ cây do tế bào nào phát triển thành?
A. Tế bào mạch gỗ ở rễ.
B. Tế bào mạch rây ở rễ.
C. Tế bào nội bì.
D. Tế bào biểu bì.
Câu 4. Nhóm động vật nào sau đây có hệ tuần hoàn chỉ thực hiện chức năng vận chuyển chất dinh dưỡng mà không vận chuyển khí?
A. Chim. B. Côn trùng.
C. Lưỡng cư. D. Cá.
Câu 5. Các nhà khoa học cho thấy mã di truyền mang tính thoái hóa, nghĩa là nhiều bộ ba khác nhau cùng xác định một loại axit amin, ngoại trừ
A. UAA và UGA.
B. AUG và AGG.
C. UGG và AUG.
D. AUG và UAG.
Câu 6.Ở sinh vật lưỡng bội, trong trường hợp một gen qui định một tính trạng, tính trội là trội hoàn toàn, không xảy ra đột biến. Theo lí thuyết, phép lai AaBBDd × AabbDd cho đời con có bao nhiêu loại kiểu hình?
A. 2. B. 4.
C. 6. D. 9.
Câu 7. Một quần thể thực vật lưỡng bội đang ở trạng thái cân bằng di truyền có tần số alen a là 0,15. Theo lí thuyết, tần số kiểu gen Aa của quần thể này là
A. 25,5%. B. 12,75%.
C. 72,25%. D. 85%.
Câu 8. Trong cấu trúc siêu hiển vi của nhiễm sắc thể, cấu trúc nào sau đây có đường kính 11nm?
A. Crômatit.
B. Sợi nhiễm sắc.
C. ADN.
D. Nuclêôxôm.
Câu 9. Nhân tố nào sau đây góp phần thúc đẩy sự phân hóa kiểu gen của quần thể?
A. Giao phối không ngẫu nhiên.
B. Chọn lọc tự nhiên.
C. Đột biến.
D. Cách li địa lí.
Câu 10: Sự sống đầu tiên trên Trái Đất được hình thành bằng con đường hóa học theo các bước:
I.Trùng phân các đơn phân hữu cơ thành các đại phân tử.
II.Tương tác giữa các đại phân tử hình thành nên các tế bào sơ khai với các cơ chế nhân đôi, phiên mã, dịch mã, trao đổi chất, sinh trưởng và sinh sản.
III.Từ các chất vô cơ hình thành các đơn phân hữa cơ.
A. I→II→III.
B. III→I→II.
C. II→III→I.
D. III→II→I.
Câu 11. Thỏ ở Ôxtrâylia tăng giảm số lượng bất thường do nhiễm virut gây bệnh u nhầy. Đây là ví dụ về nhân tố sinh thái đã tác động đến quần thể
A. phụ thuộc vào mật độ quần thể.
B. không phụ thuộc vào mật độ quần thể.
C. theo chu kì ngày đêm.
D. theo chu kì hàng năm.
Câu 12. Theo thuyết tiến hóa hiện đại, phát biểu nào sau đây đúng?
A. Mọi biến dị trong quần thể đều là nguyên liệu của quá trình tiến hóa.
B. Các quần thể sinh vật chỉ chịu tác động của chọn lọc tự nhiên khi điều kiện sống thay đổi.
C. Khi các quần thể khác nhau cùng sống trong một khu vực địa lí, các cá thể của chúng giao phối với nhau sinh con lai bất thụ thì có thể xem đây là dấu hiệu của cách li sinh sản.
D. Những quần thể cùng loài sống cách li với nhau về mặt địa lí mặc dù không có tác động của các nhân tố tiến hóa vẫn có thể dẫn đến hình thành loài mới.
Câu 13. Người ta làm thí nghiệm đem ngắt quãng độ dài thời gian che tối liên tục vào ban đêm của một cây bằng một loại ánh sáng, cây đó đã không ra hoa. Cây đó thuộc nhóm thực vật nào sau đây?
A. Cây ngày ngắn.
B. Cây ngày dài.
C. Cây trung tính.
D. Cây ngày ngắn hoặc cây trung tính.
Câu 14. Khi xung thần kinh lan truyền đến chùy xinap thì sẽ làm mở kênh nào sau đây ở chùy xinap?
A. Kênh K+. B. Kênh Na+.
C. Kênh Ca2+. D. Kênh H+.
Câu 15. Loại đột biến cấu trúc nhiễm sắc thể nào sau đây làm tăng số loại alen trong nhiễm sắc thể?
A. Đảo đoạn.
B. Lặp đoạn.
C. Chuyển đoạn trong cùng một nhiễm sắc thể.
D. Chuyển đoạn giữa hai nhiễm sắc thể khác nhau.
Câu 16. Một gen ở sinh vật nhân sơ có 720 nuclêôtit loại guanin và có tỉ lệ A/G = 2/3. Theo lí thuyết, gen này có chiều dài là
A. 5100 Å. B. 4080 Å.
C. 6120 Å. D. 2040 Å
Câu 17. Một cặp vợ chồng đều không mắc bệnh mù màu, đã sinh ra con đầu lòng mắc bệnh này. Biết rằng không xảy ra đột biến mới, khả năng họ sinh ra người con tiếp theo không bị bệnh mù màu là
A. 1/4 B. ½
C. 3/4 D. 7/12
Câu 18. Phát biểu nào sau đây chưa chính xác theo quan niệm của thuyết tiến hoá tổng hợp hiện đại?
A. Giao phối không ngẫu nhiên làm thay đổi tần số kiểu gen của quần thể thông qua việc làm thay đổi tần số các alen có trong quần thể.
B. Chọn lọc tự nhiên có thể đào thải hoàn toàn một alen trội gây hại ra khỏi quần thể.
C. Đột biến gen có thể tạo ra alen mới làm phong phú vốn gen của quần thể.
D. Đột biến cung cấp nguồn biến dị sơ cấp, quá trình giao phối tạo nên nguồn biến dị thứ cấp vô cùng phong phú cho quá trình tiến hóa.
Câu 19. Ở nơi khí hậu nóng, ẩm vùng nhiệt đới, nhóm thực vật nào sau đây thường cho năng suất sinh học cao nhất?
A. Thực vật C3.
B. Thực vật C4.
C. Thực vật CAM.
D. Các nhóm có năng suất như nhau.
Câu 20: Nhận định nào sau đây sai khi nói về các đặc trưng cơ bản của quần thể?
A. Kích thước tối đa là giới hạn lớn nhất về số lượng mà quần thể có thể đạt được, phù hợp với khả năng cung cấp nguồn sống của môi trường.
B. Mật độ cá thể có ảnh hưởng tới mức độ sử dụng nguồn sống trong môi trường, tới khả năng sinh sản và tử vong của cá thể.
C. Đường cong tăng trưởng có hình chữ J trong điều kiện môi trường hoàn toàn thuận lợi và tiềm năng sinh học của các cá thể thấp.
D. Quần thể có các nhóm tuổi đặc trưng nhưng thành phần nhóm tuổi của quần thể luôn thay đổi tùy thuộc vào từng loài và điều kiện sống của môi trường.
Câu 21. Ổ sinh thái của một loài về một nhân tố sinh thái là:
A. Nơi cư trú của loài đó.
B. “Không gian sinh thái” mà ở đó tất cả các nhân tố sinh thái của môi trường nằm trong giới hạn sinh thái cho phép loài đó tồn tại và phát triển.
C. Giới hạn sinh thái của các nhân tố sinh thái đảm bảo cho loài thực hiện chức năng sống tốt nhất.
D. Giới hạn sinh thái của nhân tố sinh thái đó.
Câu 22. Có bao nhiêu loài động vật sau đây thực hiện trao đổi khí với môi trường qua bề mặt cơ thể?
(1)Thuỷ tức.
(2)Trai sông.
(3)Tôm.
(4)Giun tròn.
(5)Giun dẹp.
A. 2 B. 5
C. 4 D. 3
Câu 23. Khi nói về biến dị ở sinh vật nhân thực, có bao nhiêu nhận định sau đây đúng?
I.Mức độ gây hại của alen đột biến chỉ phụ thuộc vào tổ hợp gen mà không phụ thuộc vào điều kiện môi trường.
II.Tia UV có thể làm cho hai bazơ timin trên cùng một mạch ADN liên kết nhau dẫn đến phát sinh đột biến gen .
III.Sự sắp xếp lại các gen do đột biến đảo đoạn nhiễm sắc thể góp phần tạo ra nguồn nguyên liệu cho quá trình tiến hóa.
IV.Đột biến đa bội không có vai trò đối với tiến hóa vì không góp phần hình thành nên loài mới.
V.Đột biến lệch bội chỉ xảy ra trong giảm không, không xảy ra trong nguyên phân.
A. 2. B. 3.
C. 4. D. 5.
Câu 24. Cho biết mỗi gen qui định một tính trạng, các alen trội là trội hoàn toàn và không xảy ra đột biến. Cho hai cây cùng loài đều dị hợp tử về hai cặp gen (P) giao phấn với nhau. Theo lí thuyết, ở F1 không thể xuất hiện tỉ lệ kiểu hình nào sau đây?
A. 14 : 4 : 1 : 1.
B. 3 : 1.
C. 25 : 5 : 1 : 1.
D. 11 : 3 : 1 : 1.
Câu 25. Một quần thể ngẫu phối đang ở trạng thái cân bằng, có hai loại alen, alen A qui định hoa màu đỏ trội hoàn toàn so với alen a qui định hoa màu trắng. Tần số của alen a là 0,2. Theo thuyết tiến hóa hiện đại, phát biểu nào sau đây đúng?
A. Nếu không chịu tác động của các nhân tố tiến hóa thì ở các thế hệ sau, cây hoa đỏ dị hợp tử luôn chiếm tỉ lệ 1/3 trong tổng số cây hoa đỏ của quần thể.
B. Nếu xảy ra chọn lọc chống lại alen lặn thì tần số các kiểu gen của quần thể ở thế hệ sau vẫn không thay đổi.
C. Nếu xảy ra chọn lọc chống lại alen trội thì tần số các alen trong quần thể đều giảm .
D. Quần thể đã đạt trạng thái cân bằng nên không chịu tác động của các yếu tố ngẫu nhiên.
Câu 26. Giả sử lưới thức ăn trong hệ sinh thái được mô tả bằng sơ đồ dưới đây:

Phân tích lưới thức ăn này, có bao nhiêu phát biểu sau đây sai?
I. Có 3 chuỗi thức ăn gồm ba bậc dinh dưỡng.
II. Nếu loại bỏ động vật ăn rễ cây ra khỏi quần xã thì chỉ có rắn và thú ăn thịt mất đi.
III. Có 2 loài vừa thuộc bậc dinh dưỡng cấp ba vừa thuộc bậc dinh dưỡng cấp bốn.
IV. Thú ăn thịt và rắn không trùng lặp về ổ sinh thái dinh dưỡng.
A. 1. B. 2.
C. 3. D. 4.
Câu 27. Có bao nhiêu phát biểu sau đây đúng khi nói về sự trao đổi vật chất trong hệ sinh thái?
I. Trao đổi vật chất trong hệ sinh thái được thực hiện trong phạm vi quần xã sinh vật và giữa quần xã sinh vật với sinh cảnh của nó.
II. Một phần vật chất của chu trình sinh địa hóa không tham gia vào chu trình tuần hoàn mà lắng đọng trong môi trường.
III. Trong quần xã, hợp chất cacbon trao đổi thông qua chuỗi thức ăn và lưới thức ăn (trên cạn và dưới nước.
IV. Rễ cây hấp thụ nitơ dưới dạng NH4+ và NO3– từ đất, nhưng nitơ trong các hợp chất hữu cơ cấu thành cơ thể thực vật chỉ tồn tại ở dạng NH4+.
A. 1. B. 2.
C. 3. D. 4.
Câu 28. Các tài nguyên nào sau đây được xếp vào dạng tài nguyên năng lượng vĩnh cửu?
(1) Không khí sạch.
(2) Năng lượng mặt trời.
(3) Đất.
(4) Nước sạch.
(5) Đa dạng sinh học.
(6) Năng lượng gió.
(7) Năng lượng thủy triều.
(8) Năng lượng sóng.
A. (1), (2), (4) và (7).
B. (3), (5), (6) và (8).
C. (2), (6), (7) và (8).
D. (1), (2), (5) và (7).
Câu 29: Đột biến lệch bội
A. làm thay đổi số lượng nhiễm sắc thể ở một hoặc toàn bộ các cặp nhiễm sắc thể (NST) tương đồng.
B. chỉ xảy ra trên NST thường, không xảy ra trên NST giới tính.
C. có thể làm cho một phần cơ thể mang đột biến và hình thành thể khảm.
D. không có ý nghĩa gì đối với quá trình tiến hóa.
Câu 30: Một tế bào sinh tinh của cơ thể mang kiểu gen Aa\(\dfrac{{BD}}{{bd}}\) , đã xảy ra hoán vị gen trong quá trình giảm phân tạo giao tử, tỉ lệ các loại giao tử tạo ra là:
A. 1 : 1 : 1 : 1 : 1 : 1 : 1 : 1.
B. 1 : 1 : 1 : 1.
C. 3 : 3 : 2 : 2.
D. tùy thuộc vào tần số hoán vị gen.
Câu 31: Một quần thể thực vật tứ bội (P) có cấu trúc di truyền:
0,1 BBBB : 0,2 BBBb : 0,4 BBbb : 0,2 Bbbb : 0,1 bbbb.
Cho quần thể này ngẫu phối, biết rằng cây tứ bội giảm phân chỉ sinh ra giao tử lưỡng bội có khả năng thụ tinh. Tính theo lí thuyết, kiểu gen BBbb ở F1 chiếm tỉ lệ
A. 9/25 B. 3/10
C. 13/45 D. 1/2
Câu 32. Một số tế bào vi khuẩn E. coli chứa N14 được nuôi trong môi trường chứa N15. Sau 2 thế hệ người ta chuyển sang môi trường nuôi cấy có chứa N14, để cho mỗi tế bào nhân đôi thêm 2 lần nữa. Trong tổng số ADN con tạo thành, có 42 phân tử ADN chỉ chứa một mạch đơn N15. Biết không xảy ra đột biến, có bao nhiêu nhận định sau đây đúng?
I. Số tế bào vi khuẩn E. coli ban đầu là 7.
II. Trong tổng số ADN con tạo thành, có 42 phân tử ADN chỉ chứa một mạch đơn N14.
III. Trong số ADN con sinh ra từ lần nhân đôi cuối cùng, có 70 phân tử ADN chứa hoàn toàn N14.
IV. Nếu cho tất cả các phân tử ADN con sinh ra từ lần nhân đôi cuối cùng tiếp tục nhân đôi thêm một số lần nữa trong môi trường N15, khi kết thúc nhân đôi sẽ có 182 phân tử ADN con chỉ chứa 1 mạch đơn N14.
A. 1. B. 2.
C. 3. D. 4.
Câu 33: Ở cừu, gen A nằm trên NST thường qui định có sừng, a qui định không sừng, kiểu gen Aa biểu hiện có sừng ở cừu đực và không sừng ở cừu cái. Cho lai cừu đực có sừng với cừu cái không sừng đều mang kiểu gen dị hợp tử, thu được F1. Do tác động của các nhân tố tiến hóa nên tỉ lệ giới tính giữa con cái và con đực ở F1 không bằng nhau. Người ta thống kê được tỉ lệ cừu có sừng ở F1 là 9/16 . Biết không xảy ra đột biến, tính theo lí thuyết, tỉ lệ giới tính ở F1 là
A. 5 ♂ : 3 ♀. B. 5 ♀ : 3 ♂.
C. 3 ♂ : 1 ♀. D. 3 ♀ : 1 ♂.
Câu 34. Ở một loài thực vật lưỡng bội, tính trạng màu hoa do hai cặp gen không alen tương tác bổ sung. Khi trong kiểu gen có cả A và B qui định hoa đỏ, chỉ có A hoặc B qui định hoa hồng, không có alen trội qui định hoa trắng. Alen D qui định quả tròn, d qui định quả dài. Các cặp gen nằm trên các cặp nhiễm sắc thể thường khác nhau. Cho cây dị hợp tử 3 cặp gen giao phấn với cây khác (P), thu được đời con có các loại kiểu hình với tỉ lệ: 9 : 3 : 3 : 1. Biết rằng không phát sinh đột biến. Theo lí thuyết, có bao nhiêu sơ đồ lai phù hợp với phép lai nói trên?
A. 1. B. 2.
C. 3. D. 4.
Câu 35: Ở một loài động vật ngẫu phối, con cái có nhiễm sắc thể (NST) giới tính là XX, con đực XY. Xét bốn locut gen, mỗi locut có 2 alen. Locut một và hai cùng nằm trên 1 cặp NST thường, locut ba nằm trên vùng không tương đồng của NST giới tính X, locut bốn nằm trên vùng tương đồng của NST giới tínhXvà Y. Tính theo lí thuyết, có bao nhiêu phát biểu sau đây đúng khi nói về các gen đang xét trong quần thể?
I. Có tối đa 180 loại kiểu.
II. Những cá thể cái có tối đa 32 loại kiểu gen dị hợp hai cặp gen.
III. Những cá thể đực có tối đa 40 loại kiểu gen.
IV. Những cá thể cái có tối đa 16 loại kiểu gen đồng hợp tử.
A. 1. B. 2.
C. 3. D. 4.
Câu 36: Cho phép lai (P) ở một loài động vật: ♀\(\dfrac{{AB}}{{ab}}\)DdXEXe × ♂ \(\dfrac{{Ab}}{{aB}}\) DdXEY, thu được F1. Biết rằng mỗi gen quy định một tính trạng, các alen trội là trội hoàn toàn và không xảy ra đột biến, con đực không xảy ra hoán vị gen. Theo lí thuyết, có bao nhiêu phát biểu sau đây đúng với F1?
I.Có 12 loại kiểu hình.
II.Nếu con cái hoán vị gen với tần số 20% thì tỉ lệ kiểu hình mang 4 tính trạng trội là 9/32
III.Nếu con cái hoán vị gen với tần số 10% thì tỉ lệ kiểu hình mang 4 tính trạng trội là 9/32
IV.Nếu (P) không xảy ra hoán vị gen thì đời con có 36 loại kiểu gen.
A. 1. B. 2.
C. 3. D. 4.
Câu 37: Ở một quần thể cá lưỡng bội, xét một locut gen qui định màu sắc vảy có 3 alen nằm trên nhiễm sắc thể thường, thứ tự trội hoàn toàn của các alen là A > a1> a2. Giả sử ở thế hệ xuất phát quần thể có cấu trúc di truyền là 0,2 AA : 0,1 a1a1 : 0,1 a2a2 : 0,2 Aa1: 0,2Aa2 : 0,2a1a2. Do tập tính giao phối, chỉ những cá thể có màu sắc vảy giống nhau mới giao phối với nhau. Tính theo lí thuyết, sau một thế hệ ngẫu phối không chịu tác động của nhân tố tiến hóa khác, tỉ lệ các loại kiểu hình ở F1 là
A. 4 : 3 : 3.
B. 6 : 3 : 1.
C. 8 : 19 : 3.
D. 32 : 19 : 9
Câu 38: Ở một loài thực vật, tính trạng hình dạng quả do hai gen không alen phân li độc lập cùng quy định. Khi trong kiểu gen có mặt đồng thời cả hai alen trội A và B cho hoa màu đỏ, chỉ có mặt một gen trội A cho hoa màu vàng, chỉ có mặt một gen trội B cho hoa màu hồng và khi thiếu cả hai gen trội cho hoa màu trắng. Tính trạng chiều cao cây do một gen có 2 alen quy định, alen D quy định thân cao trội hoàn toàn so với alen d quy định thân thấp. Cho cây hoa đỏ, thân cao (P) tự thụ phấn, thu được F1 có kiểu hình phân li theo tỉ lệ: 6 hoa đỏ, thân cao : 3 hoa đỏ, thân thấp : 2 hoa vàng, thân cao : 1 hoa vàng, thân thấp : 3 hoa hồng, thân cao : 1 hoa trắng, thân cao. Biết rằng không xảy ra đột biến, có bao nhiêu phát biểu sau đây phù hợp với kết quả trên?
I.Kiểu gen của (P) là Aa\(\dfrac{{Bd}}{{bD}}\) .
II.Cặp gen qui định chiều cao cây nằm trên cùng một cặp nhiễm sắc thể với một trong hai cặp gen qui định màu sắc hoa.
III.Các cặp gen qui định màu sắc hoa phân li độc lập với nhau.
IV.Tỉ lệ kiểu gen mang 3 alen trội và 3 alen lặn ở F1 là 50%.
A. 1. B. 2.
C. 3. D. 4.
Câu 39: Ở ruồi giấm, alen A quy định thân xám trội hoàn toàn so với alen a quy định thân đen; alen B quy định cánh dài trội hoàn toàn so với alen b quy định cánh cụt. Các gen quy định màu thân và hình dạng cánh cùng nằm trên một nhiễm sắc thể thường. Alen D quy định mắt đỏ trội hoàn toàn so với alen d quy định mắt trắng nằm trên đoạn không tương đồng của nhiễm sắc thể giới tính X. Cho giao phối ruồi cái thân xám, cánh dài, mắt đỏ với ruồi đực thân xám, cánh dài, mắt đỏ (P), trong tổng số các ruồi thu được ở F1, ruồi có kiểu hình thân đen, cánh cụt, mắt trắng chiếm tỉ lệ 5,25%. Biết rằng không xảy ra đột biến, tính theo lí thuyết, có bao nhiêu phát biểu sau đây không chính xác?
I.Tỉ lệ cá thể mang hai tính trạng trội và một tính trạng lặn ở F1 là 40,525%.
II.Ruồi cái (P) có kiểu gen \(\dfrac{{AB}}{{ab}}\) XDXd, hoán vị với tần số 21%.
III.Nếu cho ruồi cái (P) lai phân tích thì đời con có tối đa 8 loại kiểu hình.
IV.Tỉ lệ cá thể cái mang 4 alen trội và 2 alen lặn ở F1 là 12,5%.
A. 1. B. 2.
C. 3. D. 4.
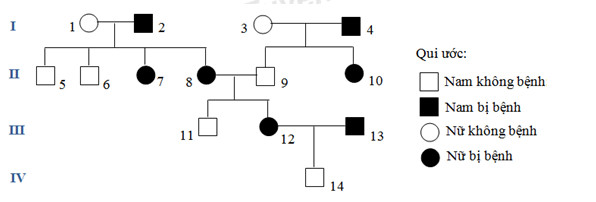
Câu 40: Cho sơ đồ phả hệ mô tả sự di truyền một bệnh ở người do một trong hai alen của một gen quy định, alen trội là trội hoàn toàn.


Có bao nhiêu nhận định sau đây đúng?
I.Có thể xác định chính xác kiểu gen của tất cả những người trong phả hệ.
II.Cặp vợ chồng ở thế hệ III sinh người con thứ hai là con gái không bị bệnh với xác suất 12,5%.
III.Người số 14 có kiểu gen aa.
IV.Người số 7 và 8 có kiểu gen không giống nhau.
A. 1 B. 2.
C. 3. D. 4.
Lời giải chi tiết
|
1
|
2
|
3
|
4
|
5
|
|
A
|
C
|
D
|
B
|
C
|
|
6
|
7
|
8
|
9
|
10
|
|
B
|
A
|
D
|
D
|
B
|
|
11
|
12
|
13
|
14
|
15
|
|
A
|
C
|
A
|
C
|
D
|
|
16
|
17
|
18
|
19
|
20
|
|
B
|
C
|
A
|
B
|
C
|
|
21
|
22
|
23
|
24
|
25
|
|
D
|
D
|
A
|
C
|
A
|
|
26
|
27
|
28
|
29
|
30
|
|
C
|
D
|
C
|
C
|
B
|
|
31
|
32
|
33
|
34
|
35
|
|
A
|
D
|
A
|
B
|
C
|
|
36
|
37
|
38
|
39
|
40
|
|
B
|
D
|
C
|
B
|
A
|
Xem thêm: Lời giải chi tiết Đề thi thử THPT Quốc gia môn Sinh học tại Tuyensinh247.com
Sachgiaihay.com