Đề bài
Câu 81: Theo quan niệm của Dacuyn, nguồn nguyên liệu chủ yếu của quá trình tiến hóa là:
A. đột biến số lượng nhiễm sắc thể.
B. đột biến gen.
C. đột biến cấu trúc nhiễm sắc thể.
D. biến dị cá thể.
Câu 82:Loại vi khuẩn nào sau đây chuyển hóa đạm nitrat thành N2?
A. Vi khuẩn phản nitrat hóa.
B. Vi khuẩn amon hóa.
C. Vi khuẩn nitrat hóa
D. Vi khuẩn cố định nito.
Câu 83: Hệ sinh thái nào dưới đây thuộc khu sinh học vùng nhiệt đới?
A. Thảo nguyên.
B. Rừng lá rộng rụng lá theo mùa.
C. Savan.
D. Rừng địa trung hải.
Câu 84: Một bộ ba mã hóa chỉ mã hóa cho một loại axit amin, điều này biểu hiện đặc điểm gì của mã di truyền?
A. Mã di truyền luôn là mã bộ ba.
B. Mã di truyền có tính đặc hiệu.
C. Mã di truyền có tính thoái hóa.
D. Mã di truyền có tính phổ biến.
Câu 85: Bộ phận nào sau đây được xem là dạ dày chính thức của động vật nhai lại?
A. Dạ cỏ
B. Dạ múi khế.
C. Dạ lá sách.
D. Dạ tổ ong.
Câu 86: Trong lịch sử phát triển của sinh vật trên Trái Đất, cây có mạch dẫn và động vật đầu tiên di chuyển lên sống trên cạn vào thời gian nào?
A. Đại tân sinh.
B. Đại nguyên sinh.
C. Đại cổ sinh
D. Đại trung sinh
Câu 87 : Cơ thể có kiểu gen AaBb giảm phân bình thường sinh ra giao tử Ab chiếm tỉ lệ là?
A. 30%. B. 50%.
C. 10%. D. 25%
Câu 88: Dạng đột biến cấu trúc nhiễm sắc thể nào sau đây làm tăng số lượng gen trên một NST?
A. Chuyển đoạn trên một NST.
B. Lặp đoạn.
C. Đảo đoạn.
D. Mất đoạn.
Câu 89: Chuồn chuồn, ve sầu… có số lượng nhiều vào các tháng xuân hè nhưng rất ít vào những tháng mùa đông, thuộc dạng biến động số lượng nào sau đây?
A.Không theo chu kì.
B, Theo chu kì ngày đêm.
C. Theo chu kì mùa.
D. Theo chu kỳ tháng
Câu 90: Thoát hơi nước qua cutin có đặc điểm nào sau đây?
A. Vận tốc bé và không được điều chỉnh.
B. Vận tốc bé và được điều chỉnh
C. Vận tốc lớn và không được điều chỉnh.
D. Vận tốc lớn và được điều chỉnh
Câu 91 : Tim của lưỡng cư gồm có:
A. 2 tâm nhĩ, 1 tâm thất
B. 1 tâm nhĩ, 1 tâm thất
C. 1 tâm nhĩ, 2 tâm thất.
D. 2 tâm nhĩ, 2 tâm thất
Câu 92: Một quần thể có cấu trúc di truyền 0,04AA + 0,32Aa + 0,64aa = 1. Tần số tương đối của alen A, alen a lần lượt là:
A. 0,3 ; 0,7. B. 0,7 ; 0,3.
C. 0,8 ; 0,2. D. 0,2 ; 0,8.
Câu 93: Theo thuyết tiến hóa hiện đại, khi nói về vai trò của các nhân tố tiến hóa, có bao nhiêu phát biểu sau đây đúng?
I. Chọn lọc tự nhiên là nhân tố tiến hóa có hướng.
II. Các yếu tố ngẫu nhiên có thể làm nghèo vốn gen của quần thể.
III. Di – nhập gen có thể mang đến những alen đã có sẵn trong quần thể.
IV. Giao phối không ngẫu nhiên chỉ làm thay đổi thành phần kiểu gen của quần thể.
A. 2. B. 3.
C. 1. D. 4.
Câu 94 : Khi nói về ổ sinh thái, có bao nhiêu phát biểu sau đây đúng?
I. Trong cùng một khu vực, hai loài có ổ sinh thái giao nhau càng nhiều thì sự cạnh tranh giữachúng càng lớn.
II. Trong mỗi môi trườngsống chỉ có 1 ổ sinh thái nhất định.
III. Kích thước thức ăn, loại thức ăn… của mỗi loài tạo nên ổ sinh thái về dinh dưỡng của loài đó.
IV. Ổ sinh thái của một loài chính là nơi ở của loài đó
A. 1. B. 4.
C. 2. D.3.
Câu 95 : Khi nói về vai trò của cách li địa lý trong quá trình hình thành loài mới, có một số phát biểu sau đây:
I. Cách li địa lí là những trở ngại về mặt địa lí như sông, núi, biển… ngăn cản các cá thể của quần thể cùng loài gặp gỡ và giao phối với nhau.
II. Cách lí địa lí trong một thời gian dài luôn dẫn đến cách li sinh sản và hình thành loài mới.
III. Cách li địa lí góp phần duy trì sự khác biệt về tần số alen và thành phần kiểu gen giữa các quần thể được tạo ra bởi các nhân tố tiến hóa.
IV. Cách li địa lí có thể xảy ra đối với loài có khả năng di cư, phát tán và những loài ít di cư.
V. Cách li địa lí là những trở ngại sinh học ngăn cản các cá thể của các quần thể giao phối với nhau.
Có bao nhiêu phát biểu đúng ?
A. 4. B.3.
C. 1. D. 2.
Câu 96: Xét các đặc điểm sau, có bao nhiêu đặc điểm đúng về diễn thế nguyên sinh?
I. Bắt đầu từ môi trường trống trơn (chưa có sinh vật).
II. Được biến đổi tuần tự qua các quần xã trung gian.
III. Quá trình diễn thế làm giảm đa dạng sinh học.
IV. Xu hướng cuối cùng sẽ tạo ra quần xã đỉnh cực.
A. 4. B.2.
C. 3. D. 1.
Câu 97: Trong các đặc điểm sau, có bao nhiêu đặc điểm đúng với ADN ở sinh vật nhân thực?
I. Có cấu trúc xoắn kép, gồm 2 chuỗi polinucleotit xoắn với nhau.
II. Các bazơ trên 2 mạch liên kết với nhau theo nguyên tắc: bổ sung A-U, G-X và ngược lại.
III. Có thể có mạch thẳng hoặc mạch vòng.
IV. Trên mỗi phân tử ADN chứa nhiều gen.
A. 2. B. 3.
C. 4. D. 1.
Câu 98: Độ lớn của huyết áp, vận tốc máu và tổng tiết diện của các mạch máu trong hệ mạch của cơ thể động vật được thể hiện ở hình bên.

Các đường cong a, b, c trong hình này lần lượt là đồ thị biểu diễn sự thay đổi độ lớn của
A. Huyết áp, tổng tiết diện của các mạchmáu và vận tốc máu.
B. Vận tốc máu, tổng tiết diện của các mạch và huyết áp.
C. Huyết áp, vận tốc máu và tổng tiết diện của các mạch.
D.Tổng tiết diện của các mạch, huyết áp và vận tốc máu.
Câu 99: Ở một loài thực vật có bộ nhiễm sắc thể lưỡng bội 2n = 12, trong trường hợp trên mỗicặp nhiễm sắc thể tương đồng, xét một cặp gen dị hợp. Nếu có đột biến lệch bội dạng ba nhiễm (2n+1) xảy ra, thì số kiểu gen dạng ba nhiễm (2n+1) khác nhau được tạo ra tối đa trong quần thể của loài 1à:
A. 12. B. 6.
C. 48. D. 24.
Câu 100: Phát biểu nào sau đây sai khi nói về pha sáng của quá trình quang hợp?
A. Pha sáng là pha chuyển hóa năng lượng của ánh sáng đã được diệp lục hấp thu thành năng lượng của các liên kết hóa học trong ATP và NADH.
B. Ở thực vật, pha sáng diễn ra trên màng tilacôit của lục lạp.
C. Trong pha sáng diễn ra quá trình quang phân li nước.
D. Một trong những sản phẩm của pha sáng là ATP.
Câu 101: Khi nói về vai trò của các nhân tố tham gia duy trì ổn định pH máu, phát biểu nào sau đây sai?
A. Hệ thống điệm trong máu có vai trò quan trọng để ổn định pH máu.
B. Hoạt động hấp thu O2 ở phổi có vai trò quan trọng để ổn định nồng độ pH máu.
C. Phổi thải CO2 có vai trò quan trọng để ổn định pH máu.
D. Thận thải H+ và HCO3– có vai trò quan trọng để ổn định pH máu.
Câu 102: Nguời ta bảo quản hạt giống bằng phương pháp bảo quản khô. Nguyên nhân chủ yếu là vì:
A. Hạt khô có cường độ hô hấp tối thiểu giúp hạt sống ở trạng thái tiềm sinh.
B.Hạt khô làm giảm khối lượng nên dễ dàng trong công tác bảo quản.
C. Hạt khô vi sinh vật gây hại không xâm nhập được vào trong hạt.
D. Hạt khô không còn hoạt động hô hấp nên không tiêu hao chất hữu cơ.
Câu 103: Có bao nhiêu phát biểu sau đây đúng khi nói về hệ sinh thái?
I. Trong một hệ sinh thái tự nhiên, càng lên bậc dinh dưỡng cao hơn năng lượng càng giảm.
II. Hệ sinh thái tự nhiên bao gồm thành phần vô sinh và thành phần hữu sinh.
III. Hệ sinh thái tự nhiên là một hệ thống sinh học tương đối ổn định và hoàn chỉnh.
IV. Hệ sinh thái tự nhiên và nhân tạo là những hệ thống sinh học kín và hoàn chỉnh.
A. 1. B. 2.
C. 3. D. 4.
Câu 104: Cá thể có kiểu gen \(\dfrac{{AB}}{{ab}}\) giảm phân xảy ra hoán vị gen với tần số f = 20% thì giao từ AB được tạora chiếm tỷ lệ
A. 20%. B. 75%.
C. 100%. D. 40%.
Câu 105: Khi nói về chuỗi và lưới thức ăn, có bao nhiêu phát biểu sau đây là đúng?
I. Trong một quần xã, mỗi loài sinh vật chỉ tham gia vào một chuỗi thức ăn.
II. Khi thành phần loài trong quần xã thay đổi thì cấu trúc lưới thức ăn cũng bị thay đổi.
III. Tất cả các chuỗi thức ăn trên cạn đều được bắt đầu từ sinh vật sản xuất.
IV. Trong một chuỗi thức ăn, mỗi bậc dinh dưỡng chỉ có một loài.
A. 1. B. 4.
C. 2. D. 3.
Câu 106: Một gen có 1500 cặp nuclêôtit, số nuclêôtit loại G chiếm 20% tổng số nuclêôtit của gen. Mạch 1 của gen có 300 nuclêôtit loại T và số nuclêôtit loại X chiếm 30% tổng số nuclêôtit của mạch. Cóbao nhiêu phát biểu sau đây đúng?
I.Mạch 1 của gen có A/G= 4.
II. Mạch 1 của gen có (T+X)/(A+G) = 1.
III. Mạch 2 của gen có A/X= 2.
IV. Mạch 2 của gen có (A+X)/(T+G) = 1.
A. 1. B. 3.
C. 4. D. 2.
Câu 107: Một Operon có các trình tự nucleotit được đặt tên Q, R, S, T, và nhóm gen cấu trúc ZYA. Dưới đây là các đột biến mất đoạn và hậu quả xảy ra ở các trình tự.

Trong các nhận định dưới đây, có bao nhiêu nhận định sai?
I. Đoạn S có thể là vùng vận hành(O)
II. Đoạn Q có thể là vùng khởi động (P)
III. Đoạn T là vùng khởi động (P)
IV. Đoạn R có thể là gen điều hòa.
A. 4. B. 1.
C. 3. D. 2.
Câu 108: Một loài thực vật lưỡng bội có 4 nhóm gen liên kết. Giả sử có 8 thể đột biến kí hiệu từ (I) đến (VIII) mà số NST ở trạng thái chưa nhân đôi có trong mỗi tế bào sinh dưỡng của mỗi thể đột biến là:
I.8 NST
II. 12 NST
III. 16 NST
IV. 4 NST
V. 20 NST
VI. 28 NSTV
II. 32 NSTV
III. 24 NST
Trong 8 thể đột biến trên, có bao nhiêu thể đột biến là đa bội chẵn?
A. 2. B. 3.
C. 5. D. 4.
Câu 109: Cà độc dược có 2n = 24. Có một thể đột biến, trong đó ở cặp NST số 1 có 1 chiếc bị mất đoạn, một chiếc của cặp NST số 3 bị đảo 1 đoạn. Khi giảm phân nếu các NST phân li bình thường thì trong số các loại giao tử được tạo ra, giao tử không mang NST đột biến có tỉ lệ:
A. 12,5%. B. 50%.
C. 25%. D. 75%
Câu 110:Ở ruồi giấm, alen A qui định mắt đỏ là trội hoàn toàn so với alen a qui định mắt trắng. Cho các cá thể ruồi giấm đực và cái có 5 kiểu gen khác nhau giao phối tự do (số lượng cá thể ở mỗi kiểu gen là như nhau). Tỉ lệ phân li kiểu hình ở đời lai là:
A. 62,5% mắt đỏ: 37,5% mắt trắng.
B. 75% mắt đỏ: 25% mắt trắng.
C. 50% mắt đỏ: 50% mắt trắng.
D. 56,25% mắt đỏ: 43,75% mắt trắng.
Câu 111: Ở một loài thú, tiến hành lai hai cá thể lông trắng thuần chủng với nhau, được F1 toàn lông trắng. Cho F1 giao phối với nhau thu được F2 gồm 81,25% lông trắng: 18,75% lông vàng.Cho F1 ngẫu phối với tất cả các cá thể lông vàng ở F2, thu được đời con. Biết không xảy ra đột biến, các gen nằm trên NST thường, theo lý thuyết tỉ lệ kiểu hình thu được ở đời sau là:
A. 7 trắng : 5 vàng.
B. 3 trắng : 1 vàng.
C. 2 trắng :1 vàng.
D.5 trắng : 3 vàng.
Câu 112: Ở một loài thú, có 2 gen quy định màu sắc lông, mỗi gen gồm 2 alen, các kiểu gen này biểu hiện thành 3 loại kiểu hình khác nhau về màu lông, locut gen quy định màu mắt gồm 2 alen, alen trội hoàn toàn. Ba locut này nằm trên ba cặp NST thường. Cho biết không xảy ra đột biến, theo lí thuyết có bao nhiêu dự đoán sau đây đúng?
I. Có tối đa 10 loại kiểu gen quy định màu lông.
II. Có tối đa 12 loại kiểu gen dị hợp tử về 2 trong 3 cặp gen trên.
III. Có tối đa 6 loại kiểu hình khác nhau.
IV. Có tối đa 8 loại kiểu gen đồng hợp tử về cả 3 cặp gen trên.
A. 4. B. 1.
C. 3. D. 2.
Câu 113: Ở người, xét hai cặp gen phân li độc lập trên nhiễm sắc thể thường, các gen này quy định các enzim khác nhau cùng tham gia vào quá trình chuyển hóa các chất trong cơ thể theo sơ đồ sau:

Các alen đột biến lặn a và b không tạo được các enzim A và B tương ứng, alen A và B là các alen trội hoàn toàn. Khi chất A không được chuyển hóa thành chất B thì cơ thể bị bệnh H. Khi chất B không được chuyển hóa thành sản phẩm P thì cơ thể bị bệnh O. Khi chất A được chuyển hóa hoàn toàn thành sản phẩm P thì cơ thể không bị hai bệnh trên. Một người đàn ông bị bệnh H kết hôn với người phụ nữ bị bệnh G. Biết rằng không xảy ra đột biến mới. Theo lý thuyết, các con của cặp vợ chồng này có thể có tối đa bao nhiêu khả năng sau đây?
I. Bị đồng thời cả 2 bệnh G và H.II. Chỉ bị bệnh H.
III. Chỉ bị bệnh GIV. Không bị đồng thời cả 2 bệnh G và H
A. 1. B. 3.
C. 4. D.2.
Câu 114:Ở 1 loài động vật, xét tính trạng màu sắc lông do 2 cặp gen qui định (A,a và B,b). Khi cho lai giữa một cá thể đực có kiểu hình lông hung với một cá thể cái có kiểu hình lông trắng đều có kiểu gen thuần chủng, F1 thu được 100% lông hung. Cho F1 ngẫu phối thu được F2 có tỉ lệ phân li kiểu hình là: 37,5% đực lông hung : 18,75% cái lông hung : 12,5% đực lông trắng : 31,25% cái lông trắng. Cho các phát biểu sau đây. Theo lý thuyết, có bao nhiêu phát biểu sau đây đúng?
I. Kiểu gen F1 có thể là AaXBY x AaXBXb.
II. Có hiện tượng hoán vị gen xảy ra ở con cái.
III. Nếu lấy những con lông hung ở đời F2 cho ngẫu phối thì tỉ lệ con đực lông hung ở F3 là 4/9.
IV. Con đực lông trắng F2 có 3 loại kiểu gen
A. 1. B. 4.
C. 3. D.2.
Câu 115: Từ một tế bào xoma có bộ NST lưỡng bội 2n, qua một số lần nguyên phân liên tiếp tạo ra các tế bào con. Tuy nhiên, trong một lần phân bào, ở hai tế bào con có hiện tượng tất cả các NST không phân li nên đã tạo ra hai tế bào có bộ NST 4n, các tế bào 4n này và các tế bào con khác liên tục nguyên phân bình thường với chu kì tế bào như nhau. Kết thúc quá trình nguyên phân trên tạo ra 448 tế bào con. Theo lý thuyết, trong số các tế bào con tạo thành, tế bào có bộ NST 4n chiếm tỉ lệ bao nhiêu?
A. 1/7. B. 1/2.
C. 6/7. D. 5/7.
Câu 116:Ở một loài thực vật, tính trạng chiều cao do một cặp gen quy định, tính trạng hình dạng quả do một cặp gen khác quy định. Cho cây thân cao, quả dài thuần chủng giao phấn với cây thân thấp, quả tròn thuần chủng (P), thu được F1 gồm 100% cây thân cao, quả tròn. Cho các cây F1 tự thụ phấn, thu được F2 gồm 4 loại kiểu hình, trong đó cây thân cao, quả tròn chiếm tỉ lệ 50,64%. Biết rằng trong quá trình phát sinh giao tử đực và giao tử cái đều xảy ra hoán vị gen với tần số như nhau. Trong các kết luận sau, có bao nhiêu kết luận đúng với phép lai trên?
I. F2 có 10 loại kiểu gen.
II. F2 có 4 loại kiểu gen cùng quy định kiểu hình mang một tính trạng trội và một tính trạng lặn.
III. Ở F2, số cá thể có kiểu gen khác với kiểu gen của F1 chiếm tỉ lệ 64,72%.
IV. F1 xảy ra hoán vị gen với tần số 8%.
V. Ở F2, số cá thể có kiểu hình thân thấp, quả tròn chiếm tỉ lệ 24,84%.
A. 2. B. 4.
C.3. D.5.
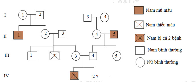
Câu 117: Gen gây 2 bệnh di truyền ở người gồm thiếu máu và mù màu đỏ – lục đều nằm trên nhiễm sắc thể X vùng không tương đồng. Phả hệ dưới đây cho thấy một gia đình biểu hiện cả 2 bệnh này. Giả thiết không có đột biến mới liên quan đến cả hai bệnh này trong gia đình:

Có 4 kết luận rút ra từ sơ đồ trên:
I. Người II-2 có kiểu gen dị hợp tử về cả hai bệnh.
II. Có ít nhất 2 người mang tái tổ hợp do trao đổi chéo trong giảm phân.
III. Nếu IV-2 chưa sinh, mang hội chứng Claiphentơ (XXV) đồng thời bị bệnh mù màu thì lỗi không phân ly chắc chắn đã xảy ra ở giảm phân I trong quá trình hình thành trứng.
mang hội chúng Claiplenty (XXY) đồng thời bị bệnh mù màu thì lôi
IV.Cá thể III-5 lập gia đình với một người đàn ông đến từ quần thể có tần sốalen mù màu là 1 % thì xác suất sinh con đầu lòng là con gái và mắc bệnh mù màu chiếm tỉ lệ 0,5%,
Có bao nhiêu kết luận đúng?
A. 2. B. 4.
C. 3. D. 1.
Câu118: Chiều cao cây được di truyền theo kiểu tương tác tích lũy, mỗi gen có 2 alen và các gen phân lyđộc lập với nhau. Ở một loài cây, chiều cao cây dao động từ 6 đến 36 cm. Người ta tiến hành lai cây cao 6 cm với cây cao 36 cm cho đời con đều cao 21 cm. Ở F2, người ta đo chiều cao của tất cả các cây và kết quả cho thấy 1/64 số cây có chiều cao 6 cm. Có bao nhiêu nhận định đúng về sự di truyền tính trạng chiều cao cây trong số những nhận định sau:
I. Có 3 cặp gen quy định chiều cao cây.
II. F2 có 6 loại kiểu hình khác nhau.
III. Có thể có 7 loại kiểu gen cho chiều cao 21 cm.
IV. Ở F2, tỉ lệ cây cao 11cm bằng tỉ lệ cây cao 26 cm.
A. 3. B. 1.
C. 2. D. 4.
Câu 119: Ở một quần thể thực vật tự thụ phấn nghiêm ngặt, thế hệ xuất phát (P) có tỉ lệ kiểu gen là: 0,3AABb : 0,2AaBb : 0,5Aabb; mỗi gen quy định một tính trạng, alen trội là trội hoàn toàn.Theo lí thuyết, trong các dự đoán sau đây, có bao nhiêu dự đoán đúng về F1?
I. ở F1 có tối đa 10 loại kiểu gen.
II. Tỉ lệ kiểu gen đồng hợp lặn về cả 2 cặp gen ở F1 chiếm 11/80.
III. Tỉ lệ kiểu hình mang 1 trong 2 tính trạng trội chiếm 54,5%.
IV. Tỉ lệ kiểu gen mang 2 alen trội trong quần thể chiếm 32,3%.
A. 3. B. 1.
C. 2. D. 4.
Câu 120: Tính trạng thân xám (A), cánh dài (B) ở ruồi giấm là trội hoàn toàn so với thân đen (a), cánh cụt (b); 2 gen quy định tính trạng cùng nằm trên 1 cặp NST thường. Gen D quy định mắt màu đỏ là trội hoàn toàn so với alen d quy định mắt màu trắng, nằm trên vùng không tương đồng của nhiễm sắc thể giới tính X. Thế hệ P cho giao phối ruồi cái \(\dfrac{{Ab}}{{aB}}{X^D}{X^d}\) với ruồi đực \(\dfrac{{AB}}{{ab}}{X^d}Y\)được F1 180 cá thể, trong đó có 9 ruồi cái đen, dài, trắng. Cho rằng tất cả các trứng tạo ra đều tham gia vào quá trình thụ tinh và hiệu suất thụ tinh của trứng là 80%. 100% trứng thụ tinh được phát triển thành cá thế. Có bao nhiêu tế bào sinh trứngcủa ruồi giấm nói trên không xảy ra hoán vị gen trong quá trình tạo giao tử?
A. 40. B. 120.
C. 180. D.135.
Lời giải chi tiết
|
81
|
82
|
83
|
84
|
85
|
|
D
|
A
|
C
|
B
|
B
|
|
86
|
87
|
88
|
89
|
90
|
|
C
|
D
|
B
|
C
|
A
|
|
91
|
92
|
93
|
94
|
95
|
|
A
|
D
|
D
|
C
|
B
|
|
96
|
97
|
98
|
99
|
100
|
|
C
|
A
|
A
|
A
|
A
|
|
101
|
102
|
103
|
104
|
105
|
|
B
|
A
|
C
|
D
|
C
|
|
106
|
107
|
108
|
109
|
110
|
|
B
|
C
|
B
|
C
|
A
|
|
111
|
112
|
113
|
114
|
115
|
|
A
|
D
|
B
|
B
|
D
|
|
116
|
117
|
118
|
119
|
120
|
|
C
|
A
|
C
|
B
|
C
|
Xem thêm: Lời giải chi tiết Đề thi thử THPT Quốc gia môn Sinh học tại Tuyensinh247.com
Sachgiaihay.com