Đề bài
Câu 81: Quá trình vận chuyển nước từ rễ lên lá không có sự tham gia của lực nào sau đây?
A. Lực di chuyển của chất hữu cơ từ lá xuống rễ.
B. Lực liên kết giữa các phân tử nước với nhau và với thành mạch dẫn.
C. Lực hút do thoát hơi nước của lá.
D. Lực đẩy của áp suất rễ.
Câu 82 : Vi khuẩn Rhizôbium có khả năng cố định đạm vì chúng có loại enzim nào sau đây?
A. Amilaza. B. Caboxilaza.
C. Nitrôgenaza. D. Nuclêaza.
Câu 83: Khi nói về sự thay đổi vận tốc máu trong hệ mạch, phát biểu nào sau đây đúng?
A. Giảm dần từ động mạch, đến mao mạch và thấp nhất ở tĩnh mạch.
B. Tăng dần từ động mạch đến mao mạch, giảm dần ở tĩnh mạch.
C. Luôn giống nhau ở tất cả các vị trí trong hệ mạch.
D. Giảm dần từ động mạch đến mao mạch, tăng dần ở tĩnh mạch.
Câu 84: Khi nói về sự tiêu hóa thức ăn trong các bộ phận của ống tiêu hóa ở người, phát biểu nào sau đây sai?
A. Ở dạ dày có tiêu hóa hóa học và tiêu hóa cơ học.
B. Ở ruột già có tiêu hóa cơ học và tiêu hóa hóa học.
C. Ở miệng có tiêu hóa cơ học và tiêu hóa hóa học.
D. Ở–ruột non có tiêu hóa cơ học và tiêu hóa hóa học.
Câu 85: Cơ quan hô hấp của nhóm động vật nào dưới đây thường có hiệu quả trao đổi khí đạt hiệu suất cao nhất?
A. Phổi của chim.
B. Bề mặt da của giun đất.
C. Phổi của bò sát.
D. Phổi và da của ếch nhái.
Câu 86: Khi nói về đột biến gen , phát biểu nào sau đây là đúng?
A. Có tần số đột biến tự nhiên lớn, có thể thay đổi tần số alen 1 locus một cách nhanh chóng.
B. Có thể có lợi, có hại hay trung tính đối với thể đột biến.
C. Có giá trị là nguyên liệu cho quá trình tiến hóa tương đương đột biến cấu trúc NST.
D. Xuất hiện chủ yếu trong quá trình tự sao của vật chất di truyền.
Câu 87: Đột biến cấu trúc NST làm thay đổi
A. Số cặp NST tương đồng trong bộ NST lưỡng bội của loài.
B. Số lượng, thành phần và trật tự sắp xếp các nuclêôtit trên gen.
C. Số lượng NST trong tế bào sinh dưỡng của loài.
D. Số lượng, thành phần và trật tự sắp xếp các gen trên NST.
Câu 88: Theo quan niệm hiện đại, các giai đoạn chính trong quá trình phát sinh sự sống trên Trái Đất lần lượt là:
A. tiến hoá hoá học → tiến hoá tiền sinh học → tiến hoá hữu cơ .
B. tiến hoá tiền sinh học → tiến hoá hoá học → tiến hoá sinh học .
C. tiến hoá hoá học → tiến hoá tiền sinh học → tiến hoá sinh học.
D. tiến hoá hoá học → tiến hoá sinh học → tiến hoá tiền sinh học .
Câu 89: Hô hấp sáng có đặc điểm nào sau đây?
A. Diễn ra ở mọi thực vật khi có ánh sáng mạnh, nhiệt độ cao.
B. Diễn ra ở 3 bào quan là ti thể, lục lạp và nhân tế bào.
C. Không phân giải CO2 mà chỉ giải phóng O2.
D. Phân giải các sản phẩm quang hợp mà không tạo ra ATP.
Câu 90: Nối nội dung ở cột A với các nội dung ở cột B
|
Cột A
|
Cột B
|
|
1. Pha sáng
|
a. là sắc tố trực tiếp tham gia quang hợp
|
|
2. Pha tối
|
b. diễn ra trong stroma
|
|
3. Diệp lục
|
c. là sắc tố làm cho lá có màu vàng
|
|
4. Carôtenoit
|
d. diễn ra ở grana
|
Tổ hợp nào sau đây là đúng?
A. 1 – d, 2 – b, 3 – a, 4 – c.
B. 3 – a, 4 – c, 1 – b, 2 – d.
C. 1 – b, 2 – a, 3 – d, 4 – c.
D. 1 – d, 2 – b, 3 – c, 4 – a.
Câu 91: Một bệnh nhân do bị cảm nên bị nôn rất nhiều lần trong ngày làm mất nhiều nước, mất thức ăn và mất nhiều dịch vị. Tình trạng trên gây mất cân bằng nội môi theo những hướng nào sau đây?
(1) pH máu tăng. (2) Huyết áp giảm.
(3) Áp suất thẩm thấu tăng. (4) Thể tích máu giảm.
A.1. B. 2.
C. 3. D. 4.
Câu 92: Khi nói về mức phản ứng của kiểu gen, có bao nhiêu phát biểu sau đây đúng?
(1) Trong cùng một kiểu gen, các gen khác nhau có mức phản ứng khác nhau.
(2) Tính trạng chất lượng thường có mức phản ứng rộng hơn tính trạng số lượng.
(3) Mức phản ứng quy định giới hạn về năng suất của giống vật nuôi và cây trồng.
(4) Mức phản ứng phụ thuộc vào kiểu gen của cơ thể và môi trường sống.
A. 3. B. 1.
C. 2. D. 4.
Câu 93: Khi nói về hoạt động của operon Lac, có bao nhiêu phát biểu nào sau đây đúng?
(1) Trong một operon Lac, các gen cấu trúc Z, Y, A có số lần nhân đôi và phiên mã bằng nhau.
(2) Trong một operon Lac, các gen cấu trúc Z, Y, A có số lần nhân đôi và phiên mã khác nhau.
(3) Đường lactôzơ làm bất hoạt prôtêin ức chế bằng cách bám vào prôtêin ức chế làm cho cấu trúc không gian của prôtêin ức chế bị thay đổi.
(4) Gen điều hòa và các gen cấu trúc Z, Y, A có số lần nhân đôi bằng nhau.
A. 4. B. 3.
C. 2. D. 1.
Câu 94: Một học sinh làm tiêu bản châu chấu đực, quan sát hình thái và số lượng nhiễm sắc thể dưới kính hiển vi thấy có 23 nhiễm sắc thể. Nhận xét nào sau đây của học sinh là đúng?
A. Bộ nhiễm sắc thể của loài 2n = 24 .
B. Đây là đột biến tam bội.
C. Cặp nhiễm sắc thể giới tính ở châu chấu đực là XY.
D. Đây là đột biến lệch bội dạng 2n-1.
Câu 95: Để phát hiện một tính trạng do gen trong ti thể qui định, người ta dùng phương pháp nào?
A. Lai phân tích.
B. Cho tự thụ phấn hay lai thân thuộc.
C. Lai xa.
D. Lai thuận nghịch.
Câu 96: Một quần thể thực vật lưỡng bội, alen A quy định hoa đỏ trội hoàn toàn so với alen a quy định hoa trắng. Ở thế hệ xuất phát (P) gồm 25% cây hoa đỏ và 75% cây hoa trắng. Khi (P) tự thụ phấn liên tiếp qua hai thế hệ, ở F2, cây hoa đỏ chiếm tỉ lệ 17,5%. Theo lí thuyết, trong tổng số cây hoa đỏ ở (P), cây thuần chủng chiếm tỉ lệ :
A. 25%. B. 20%.
C. 12,5%. D. 5%.
Câu 97 : Phương pháp nào sau không tạo ra được nguồn biến dị di truyền?
A. Cấy truyền phôi.
B. Cho các cá thể cùng loài có kiểu gen khác nhau lai với nhau.
C. Dung hợp tế bào trần khác loài.
D. Chuyển gen từ loài này sang loài khác.
Câu 98: Theo thuyết tiến hóa hiện đại, chọn lọc tự nhiên và các yếu tố ngẫu nhiên có chung đặc điểm nào sau đây?
A. Có thể làm giảm tính đa dạng di truyền của quần thể.
B. Cung cấp nguồn biến dị thứ cấp cho quá trình tiến hóa.
C. Luôn dẫn đến hình thành đặc điểm thích nghi của sinh vật.
D. Làm thay đổi tần số alen của quần thể không theo một chiều hướng nhất định.
Câu 99: Khi nói về các nhân tố tiến hóa theo thuyết tiến hóa hiện đại, phát biểu nào sau đây sai?
A. Giao phối không ngẫu nhiên là nhân tố định hướng quá trình tiến hóa.
B. Di – nhập gen có thể làm phong phú vốn gen của quần thể.
C. Đột biến cung cấp nguồn biến dị sơ cấp cho quá trình tiến hóa.
D. Các yếu tố ngẫu nhiên làm thay đổi tần số alen của quần thể không theo một chiều hướng nhất định.
Câu 100: Trong các bằng chứng sau đây, các bằng chứng được xem là bằng chứng tiến hóa trực tiếp:
(1) Chi trước của mèo và cánh của dơi có các xương phân bố theo thứ tự tương tự nhau.
(2) Xác sâu bọ sống trong các thời đại trước còn để lại trong nhựa hổ phách.
(3) Trong hoa đực của cây đu đủ có 10 nhị, ở giữa vẫn còn di tích của nhụy.
(4) Xác voi ma mút được tìm thấy trong các lớp băng.
(5) Gai xương rồng và tua cuốn của đậu Hà Lan đều là biến dạng của lá.
(6) Những đốt xương sống của khủng long được tìm thấy trong các lớp đất đá.
Phát biểu đúng là:
A. (2), (4), (5).
B. (2), (3), (5).
C. (2), (3), (6).
D. (2), (4), (6).
Câu 101: Khi nói về mức sinh sản và mức tử vong của quần thể, có bao nhiêu phát biểu sau đây sai?
(1) Mức tử vong là số cá thể của quần thể bị chết trong một đơn vị thời gian.
(2) Mức sinh sản của quần thể là số cá thể của quần thể được sinh ra trong một đơn vị thời gian.
(3) Sự thay đổi về mức sinh sản và mức tử vong là cơ chế chủ yếu điều chỉnh số lượng cá thể của quần thể.
(4) Mức sinh sản và mức tử vong của quần thể có tính ổn định, không phụ thuộc vào điều kiện môi trường.
A. 2 B. 1
C. 3 D. 4
Câu 102: Trong quần thể, sự phân bố ngẫu nhiên của các cá thể có ý nghĩa
A. Giúp sinh vật tận dụng nguồn sống tiềm tàng trong môi trường.
B. Làm biến đổi thành phần kiểu gen và tần số alen của quần thể.
C. làm giảm mức độ cạnh tranh giữa các cá thể trong quần thể.
D. giúp các cá thể hỗ trợ nhau chống lại điều kiện bất lợi của môi trường.
Câu 103: Theo nguồn gốc hình thành, hệ sinh thái được chia thành
A. hệ sinh thái trên cạn và hệ sinh thái dưới nước.
B. hệ sinh thái tự nhiên và hệ sinh thái nhân tạo.
C. hệ sinh thái rừng, hệ sinh thái biển và hệ sinh thái đại dương.
D. hệ sinh thái bền vững và hệ sinh thái kém bền vững.
Câu 104: Khi nói về quần xã sinh vật, phát biểu nào sau đây sai?
A. Phân bố cá thể trong không gian của quần xã tùy thuộc vào nhu cầu sống của từng loài.
B. Sinh vật trong quần xã luôn tác động lẫn nhau đồng thời tác động qua lại với môi trường.
C. Quần xã càng đa dạng về thành phần loài thì lưới thức ăn càng đơn giản.
D. Mức độ đa dạng của quần xã được thể hiện qua số lượng các loài và số lượng cá thể của mỗi loài.
Câu 105: Trong các dạng đột biến sau đây, các dạng đột biến không làm thay đổi chiều dài ADN?
(1) Đột biến đảo đoạn.(2) Đột biến lệch bội thể một.
(3) Đột biến lệch bội thể ba.(4) Đột biến đa bội.
(5) Đột biến mất đoạn.(6) Đột biến lặp đoạn.
A. (1), (2), (3), (5).
B. (1), (2),(3) (4).
C. (2), (3), (4), (6).
D. (2), (4), (5), (6).
Câu 106: Một gen có tổng số 1064 liên kết hiđrô. Trên mạch một của gen có số nuclêôtit loại T bằng số nuclêôtit loại A; số nuclêôtit loại G gấp 2 lần số nuclêôtit loại T; số nuclêôtit loại X gấp 3 lần số nuclêôtit loại A. Gen nhân đôi 3 lần, số nuclêôtit loại G mà môi trường cung cấp cho gen nhân đôi là
A. 840. B. 1960.
C. 2240. D. 336.
Câu 107: Gen A dài 408nm và có \({\rm{G}} = 1,5{\rm{A}}\)bị đột biến thành alen a. Alen a dài bằng gen A và có \({\rm{X}} – {\rm{T}} = 242\). Một tế bào sinh giao tử chứa cặp Aa tiến hành giảm phân. Cho biết quá trình giảm phân không xảy ra đột biến. Số nuclêôtit từng loại môi trường cung cấp cho cặp Aa trong quá trình giảm phân của tế bào trên là
A. \({\rm{A}} = {\rm{T}} = 960;\,{\rm{G}} = {\rm{X}} = 1400.\)
B. \({\rm{A}} = {\rm{T}} = 1918;\,{\rm{G}} = {\rm{X}} = 2882.\)
C. \({\rm{A}} = {\rm{T}} = 480;\,{\rm{G}} = {\rm{X}} = 720.\)
D. \({\rm{A}} = {\rm{T}} = 959;\,{\rm{G}} = {\rm{X}} = 1441.\)
Câu 108: Khi nói về operon Lac ở vi khuẩn E. coli, có bao nhiêu phát biểu sau đây sai?
(I). Gen điều hòa (R) nằm trong thành phần của operon Lac
(II). Khi gen cấu trúc A và gen cấu trúc Z đều phiên mã 5 lần thì gen cấu trúc Y cũng phiên mã 5 lần.
(III). Vùng vận hành (O) là nơi prôtêin ức chế có thể liên kết làm ngăn cản sự phiên mã.
(IV). Khi môi trường không có lactôzơ thì gen điều hòa (R) vẫn có thể phiên mã.
A. 1. B. 2.
C. 3. D. 4.
Câu 109: Cho biết không xảy ra đột biến nhưng xảy ra hoán vị gen. Theo lí thuyết, phép lai nào sau đây cho đời con có nhiều loại kiểu gen nhất?
A. \(\dfrac{{\underline {Ab} }}{{ab}} \times \dfrac{{\underline {aB} }}{{ab}}\).
B. \(\dfrac{{\underline {Ab} }}{{aB}} \times \dfrac{{\underline {ab} }}{{ab}}\).
C. \(\dfrac{{\underline {Ab} }}{{ab}} \times \dfrac{{\underline {AB} }}{{aB}}\).
D. \(\dfrac{{\underline {AB} }}{{ab}} \times \dfrac{{\underline {AB} }}{{ab}}\) .
Câu 110: Ở phép lai AaBbDd x aaBbdd, theo lí thuyết thì đời F1 có bao nhiêu % số cá thể thuần chủng
A. 25%. B. 12,5%.
C. 50%. D. 37,5%.
Câu 111: Ở một loài thực vật lưỡng bội, alen A quy định hoa đỏ trội hoàn toàn so với alen a quy định hoa trắng. Cho hai cá thể \(\left( P \right)\) giao phấn với nhau được \({F_1}\), các cá thể \({F_1}\) giao phấn tự do được \({F_2}\). Hai các thể \(\left( P \right)\) có kiểu gen nào sau đây để tỉ lệ kiểu hình ở \({F_1}\) giống với tỉ lệ kiểu hình ở \({F_2}\)?
A. \({X^A}{X^A} \times {X^a}Y.\)
B. \({\rm{Aa}} \times {\rm{aa}}{\rm{.}}\)
C. \({X^A}{X^a} \times {X^A}Y.\)
D. \(Aa \times Aa.\)
Câu 112: Ở gà, alen A quy định lông vằn trội hoàn toàn so với alen a quy định lông không vằn, cặp gen này nằm ở vùng không tương đồng của nhiễm sắc thể giới tính X. Cho gà trống lông không vằn giao phối với gà mái lông vằn, thu được F1; Cho F1 giao phối với nhau, thu được F2. Biết rằng không xảy ra đột biến. Cho các phát biểu sau:
(1) F1 toàn gà lông vằn.
(2) F2 có 5 loại kiểu gen.
(3) F2 có kiểu hình phân li theo tỉ lệ 1 con lông vằn : 1 con lông không vằn.
(4) Nếu cho gà mái (P) giao phối với gà trống F1 thì thu được đời con gồm 2 gà trống vằn : 1 gà mái lông không vằn : 1 gà mái lông vằn.
Các phát biểu đúng là:
A. (1), (3). B. (3), (4).
C. (2) , (3). D. (1), (4).
Câu 113: Ở một loài thực vật, tính trạng màu hoa do hai gen không alen là A và B tương tác với nhau quy định. Nếu trong kiểu gen có cả hai gen trội A và B thì cho kiểu hình hoa đỏ; khi chỉ có một loại gen trội A hoặc B hay toàn bộ gen lặn thì cho kiểu hình hoa trắng. Tính trạng chiều cao cây do một gen gồm hai alen là D và d quy định, trong đó gen D quy định thân thấp trội hoàn toàn so với alen d quy định thân cao. Biết các gen nằm trên các NST khác nhau. Tính theo lí thuyết, phép lai AaBbDd x aaBbDd cho đời con có kiểu hình thân cao, hoa đỏ chiếm tỉ lệ
A. 9/32. B. 3/64.
C. 1/64. D. 3/32.
Câu 114 : Ở một loài thực vật, xét 2 tính trạng, mỗi tính trạng đều do một gen có 2 alen quy định, alen trội là trội hoàn toàn. Giao phấn hai cây (P) đều có kiểu hình quả tròn, ngọt nhưng có kiểu gen khác nhau, thu được F1 gồm 4 loại kiểu hình phân li theo tỉ lệ: 54% cây quả tròn, ngọt: 21% cây quả tròn, chua: 21% cây quả dài, ngọt: 4% cây quả dài, chua. Cho biết không xảy ra đột biến, quá trình phát sinh giao tử đực và giao tử cái đều xảy ra hoán vị gen với tần số như nhau. Theo lí thuyết, trong các phát biểu sau, có bao nhiêu phát biểu đúng?
(1) Ở F1, cây quả tròn, ngọt có 4 loại kiểu gen.
(2) Nếu lấy một cây (P) cho lai phân tích thì thu được đời con có số cây quả dài, chua chiếm tỉ lệ 40% hoặc 10%.
(3) F1 có tối đa 9 loại kiểu gen.
(4) Ở F1, kiểu gen dị hợp tử về một trong hai cặp gen chiếm tỉ lệ 68%.
A. 1. B. 2.
C. 3. D. 4.
Câu 115: Cho biết tính trạng chiều cao thân di truyền theo quy luật Menđen và thân cao trội hoàn toàn so với thân thấp. Để kiểm tra kiểu gen của cây thân cao (cây X), phương pháp nào sau đây không được áp dụng?
A. Cho cây X lai với cây thân cao thuần chủng.
B. Cho cây X lai với cây có kiểu gen dị hợp.
C. Cho cây X lai với cây thân thấp.
D. Cho cây X tự thụ phấn.
Câu 116: Một loài sinh vật ngẫu phối, xét một gen có hai alen nằm trên nhiễm sắc thể thường, alen A trội hoàn toàn so với alen a. Bốn quần thể của loài này đều đang ở trạng thái cân bằng di truyền và có tỉ lệ các cá thể mang kiểu hình trội như sau:
|
Quần thể
|
I
|
II
|
III
|
IV
|
|
Tỉ lệ kiểu hình trội
|
96%
|
64%
|
36%
|
84%
|
Theo lí thuyết, phát biểu nào sau đây đúng?
A. Trong 4 quần thể, quần thể III có tần số kiểu gen Aa lớn nhất.
B. Tần số kiểu gen Aa ở quần thể I bằng tần số kiểu gen Aa ở quần thể II.
C. Quần thể II và quần thể IV có tần số kiểu gen dị hợp tử bằng nhau.
D. Quần thể I có tần số kiểu gen Aa lớn hơn tần số kiểu gen AA.
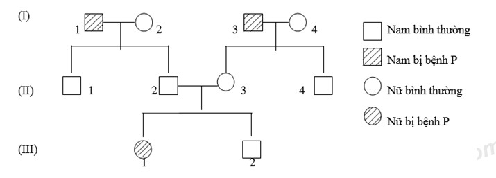
Câu 117 : : Khảo sát sự di truyền bệnh P ở người qua ba thế hệ như sau :

Xác suất để người III2 mang gen bệnh là :
A. 3/4. B. 2/3.
C. 1/3. D. 1/2.
Câu 118: Có hai loài cá : Loài cá cơm phân bố phổ biến ở vùng biển ôn đới châu Âu và loài cá miệng đục sống trong các rạn san hô vùng biển nhiệt đới. Loài cá nào rộng nhiệt hơn ? Vì sao ?
A. Loài cá cơm rộng nhiệt hơn loài cá miệng đục vì ở vùng ôn đới nhiệt độ nước dao động mạnh hơn, còn ở vùng nhiệt đới có nhiệt độ nước khá ổn định.
B. Loài cá cơm rộng nhiệt hơn loài cá miệng đục vì ở vùng ôn đới nhiệt độ nước dao động mạnh hơn, còn ở vùng nhiệt đới có nhiệt độ nước không dao động.
C. Loài cá miệng đục rộng nhiệt hơn loài cá cơm vì ở vùng nhiệt dới nhiệt độ nước dao động mạnh hơn, còn ở vùng ôn đới có nhiệt độ nước không dao động.
D. Loài cá miệng đục rộng nhiệt hơn loài cá cơm vì ở vùng nhiệt đới nhiệt độ nước dao động mạnh hơn, còn ở vùng ôn đời có nhiệt độ nước khá ổn định.
Câu 119: Cho các mối quan hệ sau :
(1) Vi khuẩn Rhizobium và rễ cây họ đậu.
(2) Cây phong lan sổng bám trên cây gỗ.
(3) Chim tu hú đẻ trứng mình vào tổ chim khác.
(4) Vi khuẩn lam và nấm sống chung tạo địa y.
(5) Chim sáo đậu trên lưng trâu.
(6) Con kiến và cây kiến.
(7) Vi khuẩn lam sống dưới lớp biểu mô của san hô.
Những mối quan hệ nào là quan hệ cộng sinh ?
A. 1,4,5,6.
B. 1,2,3,4.
C. 1,4,6,7.
D. 2,3,5,7.
Câu 120: Khi đánh giá về một hệ sinh thái, có các nhận định sau đây :
(1) Một chuỗi thức ăn luôn được bắt đầu bằng sinh vật sản xuất.
(2) Sự phân hóa ổ sinh thái giữa các nhóm sinh vật làm giảm nguy cơ cạnh tranh giữa chúng.
(3) Trong số các dạng vi khuẩn, có nhóm đóng vai trò là sinh vật sản xuất, có nhóm lại là sinh vật phân giải.
(4) Tháp năng lượng luôn có dạng đáy rộng, đỉnh hẹp.
Số nhận định đúng là :
A. 4. B. 3.
C. 2. D. l.
Lời giải chi tiết
|
81
|
82
|
83
|
84
|
85
|
|
A
|
C
|
D
|
B
|
A
|
|
86
|
87
|
88
|
89
|
90
|
|
B
|
D
|
C
|
D
|
A
|
|
91
|
92
|
93
|
94
|
95
|
|
D
|
C
|
B
|
A
|
D
|
|
96
|
97
|
98
|
99
|
100
|
|
B
|
A
|
A
|
A
|
D
|
|
101
|
102
|
103
|
104
|
105
|
|
D
|
B
|
A
|
B
|
B
|
|
106
|
107
|
108
|
109
|
110
|
|
B
|
D
|
A
|
D
|
B
|
|
111
|
112
|
113
|
114
|
115
|
|
D
|
B
|
D
|
B
|
A
|
|
116
|
117
|
118
|
119
|
120
|
|
C
|
B
|
A
|
C
|
B
|
Xem thêm: Lời giải chi tiết Đề thi thử THPT Quốc gia môn Sinh học tại Tuyensinh247.com
Sachgiaihay.com