Đề bài
Câu 1: Trong lịch sử phát triển của sinh giới, có rất nhiều loài bị tuyệt chủng .Nguyên nhân chủ yếu làm cho các loài bị tuyệt chủng là
A. do sinh sản ít, đồng thời lại bi các loài khác dùng làm thức ăn.
B. do cạnh tranh cùng loài làm giảm số lượng nên bị diệt vong,
C. có những thay đổi lớn về khí hậu, địa chất.
D. do cạnh tranh khác loài dẫn đến loài yếu hơn bị đào thải.
Câu 2: So với con đường hấp thụ nước và ion qua tế bào chất – không bào, con đường hấp thụ nước và ion qua thành tế bào gian bào có đặc điểm là
A. nhanh và có tính chọn lọc cao hơn.
B. nhanh và có tính chọn lọc thấp hơn.
C. chậm và có tính chọn lọc thấp hơn.
D. chậm và có tính chọn lọc cao hơn.
Câu 3: Trong các nhân tố sau đây, có bao nhiêu nhân tố làm phá vỡ trạng thái cân bằng di truyền của quần thể?
(1) Các yêu tố ngẫu nhiên.
(2) Giao phối không ngẫu nhiên.
(3) Quá trình đột biến.
(4) Chọn lọc tự nhiên.
(5) Di nhập gen.
(6) Giao phối ngẫu nhiên
A. 2. B. 5.
C.3. D. 6
Câu 4: Con đường thoát hơi nước qua khí khổng có đặc điểm là:
A. vận tốc lớn, được điều chỉnh bằng việc đóng, mở khí khổng.
B. vận tốc nhỏ, không được điều chỉnh.
C. vận tốc nhỏ, được điều chỉnh bằng việc đóng, mở khí khổng.
D. vận tốc lớn, không được điều chỉnh bằng việc đóng, mở khí khổng.
Câu 5: Hai cặp alen Aa, Bb sẽ phân li độc lập với nhau trong quá trình giảm phân hình thành giao tử nếu chúng
A. nằm trên các cặp nhiễm sắc thể tương đồng khác nhau.
B. tương tác qua lại với nhau để cùng quy định 1 tính trạng,
C. cùng nằm trên một cặp nhiễm sắc thể giới tính.
D. cùng nằm trên một cặp nhiễm sắc thể thường.
Câu 6: Khoảng giá trị xác định của một nhân tố sinh thái mà trong khoảng đó sinh vật có thể tồn tại và phát triển ổn định theo thời gian được gọi là
A. môi trường sống.
B. ổ sinh thái
C. sinh cảnh.
D. giới hạn sinh thái.
Câu 7: Khi nói về hô hấpở động vật, phát biểu nào sau đây đúng?
A. Trao đổi khi qua mang chỉ có ở cá xương.
B. ở lưỡng cư, máu không tham gia vận chuyển khí.
C. Lưỡng cư có thể trao đổi khí qua da và phổi.
D. Thú là loài động vật trên cạn trao đổi khí hiệu quả nhất.
Câu 8: Nguồn cung cấp nitơ tự nhiên chủ yếu cho cây là
A. vi khuẩn phản nitrat hóa và vi khuẩn nitrat hóa.
B. phân bón hóa học và quá trình cố định đạm của vi khuẩn.
C. các phản ứng quang hóa và quá trình cố định đạm của vi khuẩn
D. quá trình phân giải xác sinh vật và quá trình cố định đạm của vi khuẩn.
Câu 9: Thứ tự các bước của quá trình nhân đôi ADN là
(1). Tổng hợp các mạch mới. (2) Hai phân tử ADN con xoắn lại.(3).Tháo xoắn phân tử ADN.
A. (1)→(3) →(2).
B. (1) →(2) → (3).
C. (3) → (2) → (1).
D. (3) → (1)→(2).
Câu 10: Mối quan hệ giữa hai loài mà trong đó có một loài không có lợi mà cũng không bị hại là
A. hội sinh và hợp tác
B. hội sinh và ức chế cảm nhiễm,
C. ức chế cảm nhiễm và cạnh tranh.
D. hội sinh và cộng sinh.
Câu 11: Trong một quần thể sinh vật không có mối quan hệ nào sau đây?
A. kí sinh cùng loài.
B. quan hệ cạnh tranh.
C. quan hệ hỗ trợ.
D. quan hệ cộng sinh.
Câu 12: Tất cả các loài sinh vật đều có chung một bộ mã di truyền, trừ một vài ngoại lệ, điều này biểu hiên đặc điểm gì của mã di truyền?
A. Mã đi truyền có tính phổ biến.
B. Mã di truyền có tính đặc hiệu,
C. Mã di truyền luôn là mẫ bộ ba.
D. Mã di truyền có tính thoái hóa.
Câu 13: Cho các cá thể có kiểu gen: \(\left( 1 \right)\dfrac{{AB}}{{AB}};\left( 2 \right)\dfrac{{AB}}{{ab}};\left( 3 \right)\dfrac{{Ab}}{{aB}};\left( 4 \right)\dfrac{{ABD}}{{abd}};\left( 5 \right)\dfrac{{Ab}}{{ab}}\). Có bao nhiêu cá thể khi giảm phân có thể xảy ra hoán vị gen ?
A. 2. B. 3.
C.5. D. 4.
Câu 14:Ở người bình thường, tâm thất trái của tim
A. chỉ bơm máu đi nuôi nửa cơ thểbên trái.
B. chứa máu không pha (giàu O2).
C. bơm máu đến phổi để trao đổi khí.
D. bơm máu đi vào động mạch phổi.
Câu 15: Một bệnh nhân X có khối u trong dạ dày. Bệnh nhân X được bác sĩ chỉ định phẫu thuật cắt bỏ khối u. Việc cắt bỏ khối u đồng nghĩa với dạ dày của anh ấy cũng sẽ bị thu hẹp khoảng 1/2 so với lúc bình thường. Sau khi, bệnh nhân X phẫu thuật và hồi phục về nhà, dự đoán nào sau đây đúng?
A. Bệnh nhân X không thể ăn các loại thịt được nữa.
B. Dạ dày giảm khả năng tiêu hóa cơ học và tiêu hóa hóa học.
C. Dạ dày mất khả năng tiêu hóa hóa học.
D. Ruột non tiết nhiều enzim pepsin hơn bù lại cho dạ dày.
Câu 16: ở tế bào động vật, ADN có trong
A. nhân tế bào.
B. nhân tế bào,ti thể và lục lạp.
C. nhân tế bào và ti thể.
D. ti thể, lục lạp.
Câu 17: Kết quả phân tích axit nucleic lấy từ mẫu máu của một bệnh nhân như sau: 32% Ađenin; 20% Guanin; 18% Timin; 30 % Xitozin. Kết quả phân tích cho thấy đây là
A. ADN của vi khuẩn có trong máu bệnh nhân.
B. ADN đột biến có trong tế bào máu của bệnh nhân.
C. ARN có trong tế bào nhiễm virut của bệnh nhân.
D. ADN của virut có trong máu bệnh nhân.
Câu 18: Các gen cấu trúc khác nhau trong cùng một Operon thì
A. có số lần phiên mã hoàn toàn giống nhau.
B. có số lần dịch mã hoàn toàn giống nhau,
C. có chức năng giống nhau.
D. có cơ chế điều hòa phiên mã khác nhau.
Câu 19: ở ruồi giấm, alen A quy định mắt đỏ trội hoàn toàn so vói alen a quy định mắt trắng. Biết rằng không xảy ra đột biến. Theo lí thuyết, phép lai nào sau đây cho đời con có kiểu hình phân li theo tỉ lệ 1 cái mắt đỏ : 1 ruồi đực mắt trắng?
A. XAXA× XaY.
B. XaXa× XAY.
C. XAXa× XaY.
D. XAXa× XAY.
Câu 20: Trong thí nghiệm được mô tả ở hình sau: người ta thấy giọt nước màu trong ống mao dẫn di chuyển về phía trái. Điều này chứng tỏ hạt nảy mầm xảy ra quá trình hô hấp

A. cần khí oxi
B. thải khí CO2
C. tỏa nhiêt.
D. tạo năng lượng ATP.
Câu 21: Quần thể cây tứ bội được hình thành từ quần thể cây lưỡng bội có thể xem như loài mới vì
A. cây tứ bội giao phấn với cây lưỡng bội cho đời con bất thụ.
B. cây tứ bội có khả năng sinh sản hữu tính kém hơn cây lưỡng bội.
C. cây tứ bội có khả năng sinh trưởng, phát triển mạnh hơn cây lưỡng bội.
D. cây tứ bội có cả quan sinh dưỡng, cơ quan sinh sản lớn hơn cây lưỡng bội.
Câu 22: Quần thể bị diệt vong khi mất đi nhóm tuổi nào sau đây?
A. trước sinh sản và đang sinh sản.
B. đang sinh sản.
C. trước sinh sản và sau sinh sản.
D. đang sinh sản và sau sinh sản.
Câu 23: Quá trình hình thành loài khác khu vực địa lí sẽ khó xảy ra nếu
A. phiêu bạt di truyền xảy ra ở quần thể có kích thước nhỏ.
B. quần thể cách li chịu áp lực chọn lọc tự nhiên khác với quần thể gốc.
C. chọn lọc tự nhiên xảy ra làm phân hoá vốn gen của các quần thể cách li.
D. diễn ra dòng gen thường xuyên giữa hai quần thể cùng loài.
Câu 24: Tương quan giữa số lượng thỏ và mèo rừng ở Canada biến động theo chu kỳ nhiều năm. Có bao nhiêu phát biểu sau đây đúng về hiện tượng này?
(1)Kích thước quẩn thể thỏ bị số lượng mèo rừng khống chế và ngược lại.
(2)Mối quan hệ giữa mèo rừng và thỏ là mối quan hệ giữa động vật ăn thịt và con mồi.
(3)Sự biến động số lượng thỏ và mèo rừng là do sự thay đổi của nhân tố phụ thuộc mật độ quần thể.
(4)Thỏ là loài thiên địch của mèo rừng trong tự nhiên.
A. 2. B. 1
C.3. D.4.
Câu 25: Theo quan niệm của thuyết tiến hoá hiện đại, phát biểu nào sau đây đúng?
A. Tất cả các biến dị đều di truyền được và đều là nguyên liệu của chọn lọc tự nhiên.
B. Không phải tất cả các biến dị di truyền đều là nguyên liệu của chọn lọc tự nhiên,
C. Tất cả các biến dị di truyền đều là nguyên liệu của chọn lọc tự nhiên.
D. Tất cả các biến dị là nguyên liệu của chọn lọc tự nhiên.
Câu 26: Khi nói về quá trình quang hợp ở thực vật, phát biểu nào sau đây đúng?
A. Sản phẩm ổn định đâu tiên của chu trình Canvin có 6 cacbon.
B. Quang phân ly nước cung cấp oxi cho giai đoạn cố định CO2
C. Giai đoạn tái sinh chất nhận CO2 cần sự tham gia trực tiếp của NADPH
D. Nếu không có NADPH từ pha sáng, glucose không được tham gia tổng hợp.
Câu 27: Ở một loài động vật, xét một lôcut nằm trên nhiễm sắc thể thường có hai alen, alen A quy định thực quản bình thường trội hoàn toàn so với alen a quy định thực quản hẹp. Những con thực quản hẹp sau khi sinh ra bị chết yểu. Một quần thể ở thể hệ xuất phát (P) có thành phần kiểu gen ở giới đực và giới cái như nhau, qua ngẫu phối thu được F1 có 1% cá thể thực quản hẹp. Biết rằng không xảy ra đột biến, theo lí thuyết, trong quần thể (P) tỉ lệ cá thể dị hợp so với tỉ lệ cá thể đồng hợp là
A. 1/5. B. 1/4.
C. 4/5. D. 2/5.
Câu 28: Gen A có chiều dài 153nm và có 1169 liên kết hiđrô bị đột biến thành alen a. Cặp gen Aa tự nhân đôi lần thứ nhất đã tạo ra các gen con, tất cả các gen con này lại tiếp tục nhân đôi lần thứ hai. Trong 2 lần nhân đôi, môi trường nội bào đã cung cấp 1083 nuclêôtit loại ađênin và 1617 nuclêôtit loại guanin. Dạng đột biến đã xảy ra với gen A là
A. Thay thế một cặp A – T bằng một cặp G – X.
B. Thaythế một cặp G-X bằng một cặp A-T.
C. Mất một cặp G – X.
D. Mất một cặp A-T.
Câu 29: Xét 3 locut gen quy định 3 tính trạng, nằm trên nhiễm sắc thể thường; mỗi locut gen có 2 alen trội lặn hoàn toàn. Trong phép giữa các cây (P) dị hợp tử về 3 cặp gen, F1 xuất hiện 4 loại kiểu hình với tỉ lệ 9:3:3:1. Nhận định nào sau đây đúng?
A. ba cặp gen nằm trên 2 cặp NST tương đồng, liên kết hoàn toàn.
B. ba cặp gen nằm trên cùng 1 cặp NST tương đồng, liên kết hoàn hoàn,
C. ba cặp gen nằm trên 3 cặp NST tương đồng khác nhau.
D. ba cặp gen nằm trên 2 cặp NST tương đồng, hoán vị gen f = 50%.
Câu 30: Cho cây P dị hợp tử về 2 cặp gen tự thụ phấn, thu được F1. Cho biết mỗi gen quy định một tính trạng, không xảy ra đột biến. Theo lí thuyết, tỉ lệ kiểu hình ở F1không thể là trường hợp nào sau đây?
A. 3:1.
B. 4: 4: 1: l.
C. 1:2:1.
D. 3: 6:3:1:2: 1.
Câu 31: Một loài thực vật, alen A quy định hoa đỏ trội hoàn toàn so với alena quy định hoa trắng. Phép lai P:AA × aa thu được các hợp tử F1. Sử dụng côsixin tác động lên các hợp tử F1, sau đó cho phát triển thành các cây F1. Cho các cây F1tứ bội tự thụ phấn, thu được F2. Cho tất cả các cây F2 tự thụ phấn, thu được F3. Biết rằng cây tứ bội giảm phân chỉ sinh ra giao tử lưỡng bội có khả năng thụ tinh. Theo lí thuyết, tỉ lệ kiểu hình ở F3 là
A. 77 cây hoa đỏ: 4 cây hoa trắng.
B. 71cây hoa đỏ: 1 cây hoa trắng,
C. 61 cây hoa đỏ: 11 cây hoa trắng.
D. 65cây hoa đỏ: 7 cây hoa trắng.
Câu 32: Một quần thể thực vật giao phấn (P) đang ở trạng thái cân bằng di truyền. Tính trạng màu hoa do một gen có 2 alen A và a quy định. Chọn ngẫu nhiên các cây hoa đỏ từ quần thể (P) cho tự thụ phấn bắt buộc thu được F1. Cứ 2000 cây ở F1 thì có khoảng 125 cây hoa trắng. Tỉ lệ cây hoa đỏ thuần chủng trong quần thể P ban đầu là
A.1/49 B. 6/7.
C. 36/49 D.3/4
Câu 33: Ở ruồi giấm, xét hai cặp gen nằm trên cùng một cặp nhiễm sắc thể thường,Cho hai cá thể ruồi giấm giao phối với nhau thu được F1. Trong tổng số cá thểthu được ở F1, số cá thể có kiểu gen đồng hợp tử trội và số cá thể có kiểu gen đồng hợp tử lăn về cả hai cặp gen trên đều chiếm tỉ lệ 4%. Biết rằng không xảy ra đột biến, theo lí thuyêt, ở F1 số cá thể có kiểu gen dị hợp tử chiếm tỉ lệ
A. 92%. B. 85,3%.
C. 8%. D. 84%.
Câu 34: Ở ruồi giấm, 1 gen quy định một tính trạng trội lặn hoàn toàn, Xét phép lai P: \(\dfrac{{AB}}{{ab}}\dfrac{{DE}}{{de}}{X^M}{X^m} \times \dfrac{{Ab}}{{aB}}\dfrac{{De}}{{dE}}{X^m}Y\)
Khoảng cách giữa A và B là 20cm còn khoảng cách giữa D và E là 40cm. Theo lí thuyết, có bao nhiêu phát biểu sau đây đúng về F1?
I.F1 có tối đa 400 loại kiểu gen khác nhau.
II.F1 có tối đa 36 loại kiểu hình khác nhau.
III. Tỉ lệ cơ thể F1 mang tất cả các tính trạng trộilà12,5%.
IV. Tỉlệ cơ thể F1 chứa toàn gen lặn là 0,12%.
A. 4. B. 1.
C. 3. D. 2.
Câu 35: Cho hình vẽ quá trình phân bào của một tế bào (Y) ở một cây lưỡng bội X có kiểu gen dị hợp về tất cả các cặp gen. Biết rằng cây X khi giảm phân bình thường, xảy ra trao đổi chéo tại một điểm ở tất cả các cặp NST sẽ tạo ra tối đa 256 loại giao tử. Trên các NST có trong tế bào Y có các gen tương ứng là A, B, D, e, M, m, N, n). Theo lí thuyết, có bao nhiêu phát biêu sau đây đúng?

I.Kết thúc quá trình phân bào thì tế bào Y sẽ tạo ra 2 tế bào con, mỗi tế bào mang bộ NST n+1.
II.Tế bào Y đang ở kì sau của quá trình nguyên phân.
III.Quá trình phân bào để tạo ra tế bào Y đã xảy ra sự không phân li ở 2 cặp NST.
IV.Cây X có bộ NST 2n = 4.
A.0. B. 1.
C. 2. D. 3.
Câu 36: Ở một giống ngô, alen quy định hạt đỏ trội hoàn toàn so với alen quy định hạt trắng. Lấy ngẫu nhiên 1000 hạt (P) đem gieo thành cây, sau đó cho 1000 cây này giao phấn với các cây hạt trắng, thu được đời con F1 có 2% cây hạt trắng. Theo lí thuyết, có bao nhiêu dự đoán sau đây đúng?
I.Nếu cho (P) tự thụ phấn bắt buộc thì ở đời con số cây hạt đỏ thuần chủng chiếm tỉ lệ 97%.
II.Nếu cho (P) giao phấn ngẫu nhiên thì ở đời con số cây hạt đỏ chiếm tỉ lệ 99,96%.
III.Tỉ lệ số hạt đỏ có kiểu gen đồng hợp tử ở P chiếm tỉ lệ 97%.
IV.Trong số các hạt ở P, số có hạt có kiểu gen dị hợp tử là 40.
A. 1. B.2.
C.3. D. 4.
Câu 37: Ở một loài thực vật, tính trạng hình dạng quả do 1 cặp gen qui định, trong đó alen A quy định quả tròn trội hoàn toàn so với alen a qui định quả dài. Tính trạng màu hoa do 2 cặp gen năm trên 2 cặp nhiễm sắc thể khác nhau qui định, trong đó alen B qui định hoa đỏ trội hoàn toàn so với b quy định hoa vàng; màu hoa chỉ được biểu hiện khi trong kiểu gen cóalen trội D, khi kiểu gen không có D thì cho kiểu hình hoa trắng. Cho câỵ có kiểu hình quả tròn, hoa đỏ (P) tự thụ phấn thu được F1 có tỉ lệ 6 cây quả tròn, hoa đỏ: 4 cây quả tròn,hoa trắng:3cây quảdài, hoa đỏ: 2 cây quả tròn, hoa vàng: 1 cây quả dài, hoa vàng. Cho biết không xảy ra đột biến vàcấutrúcnhiễm sắc thể ở hai giới không thay đổi trong giảm phân. Theo lí thuyết, có bao nhiêu phát biểu sau đây đúng?
I.F1có tối đa 6 loại kiểu gen khác nhau.
II.Trong số cây quả tròn, hoa đỏ F1, tỉ lệ cây thuần chủng chiếm 1/3.
III.Trong số cây quả tròn, hoa trắng F1, tỉ lệ cây dị hợp chiếm 3/4.
IV.Đem cây P lai phân tích, thu được tỉ lệ cây quả tròn, trắng là 1/2.
A. 1. B. 2.
C.3. D. 4.
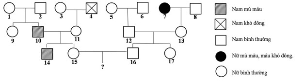
Câu 38: Cho sơ đồ phả hệ sau đây về bệnh mù màu và máu khó không. Biết rằng bệnh mù màu do gen lặn a gây ra, còn bệnh máu khó đông do gen lặn b gây ra. Các gen trội tương ứng là A, B quy định tính trạng bình thường. Các gen này nằm trên vùng không tương đồng của nhiễm sắc thể X với khoảng cách 20cm. Theo lí thuyết, có bao nhiêu phát biểu sau đây đúng?

I.Xác định được tối đa kiểu gen của 10 người trong phả hệ.
II.Có ít nhất 2 người phụ nữ trong phả hệ dị hợp tử về cả hai cặp gen.
III.Xác suất sinh con đầu lòng bị bệnh mù màu của cặp vợ chồng 15-16 là 25%.
IV.Xác suất sinh con đầu lòng bị bệnh máu khó đông của cặp vợ chồng 15 -16 là 20%.
A. 1. B.2.
C.3. D. 4.
Câu 39: Ở môt loài thưc vật, hình dạng quả do hai cặp alen Aa và Bb, nằm trên hai cặp nhiễm sắc thể tương đồng khác nhau quy định. Sự có mặt của hai alen trội A và B cho kiểu hình quả tròn, nếu thiếu một trong hai gen trội A hoặc B hoặc thiếu cả hai gen trội A và B sẽ cho kiểu hình quả dài. Cho cây (P) có kiểu gen dị hợp hai cặp gen tự thụ phấn, thu được F1. Biết rằng không phát sinh đột biến mới và sự biểu hiện của gen này không phụ thuộc vào điều kiện môi trường. Theo lí thuyết, khi nói về đời lai F1, có bao nhiêu phát biểu sau đây đúng?
I.Trên mỗi cây F1 có hai loại quả, trong đó có 50% số quả tròn và 50% số quả dài.
II.Trong số các cây F1, có 43,75% số cây cho quả dài.
III.Các cây F1 có ba loại kiểu hình, trong đó có 56,25% số cây quả tròn, 37,5% số cây quả dài và 6,25% số cây có cả quả tròn và quả dài.
IV.Trên mỗi cây F1 có hai loại quả, trong đó số quả tròn chiếm 56,25%.
V.Trên mỗi cây F1 chỉ có một loại quả, 100% quả tròn hoặc 100% quả dài.
A. 1. B. 2.
C. 3. D. 4.
Câu 40: Ở một loài thực vật, khi cho (P) thuần chủng khác nhau về 2 cặp gen cây thân cao, hoa đỏ giao phấn với cây thân thấp, hoa trắng thì F1 thu được 100% cây thân thấp, hoa đỏ. Cho F1 giao phấn thu được F2có tỉ lệ 25% thân cao, hoa đỏ: 50% thân thấp, hoa đỏ: 25% thân thấp, hoa trắng. Theo lí thuyết, các cây ở F2 có tối đa bao nhiêu loại kiểu gen khác nhau?
A.3. B. 7.
C.5. D. 10.
Lời giải chi tiết
|
1
|
2
|
3
|
4
|
5
|
|
C
|
B
|
B
|
A
|
A
|
|
6
|
7
|
8
|
9
|
10
|
|
D
|
C
|
D
|
D
|
B
|
|
11
|
12
|
13
|
14
|
15
|
|
D
|
A
|
C
|
B
|
B
|
|
16
|
17
|
18
|
19
|
20
|
|
C
|
D
|
A
|
B
|
A
|
|
21
|
22
|
23
|
24
|
25
|
|
A
|
A
|
D
|
C
|
B
|
|
26
|
27
|
28
|
29
|
30
|
|
D
|
B
|
A
|
A
|
B
|
|
31
|
32
|
33
|
34
|
35
|
|
D
|
C
|
A
|
D
|
B
|
|
36
|
37
|
38
|
39
|
40
|
|
C
|
A
|
C
|
B
|
B
|
Xem thêm: Lời giải chi tiết Đề thi thử THPT Quốc gia môn Sinh học tại Tuyensinh247.com
Sachgiaihay.com