2. Bài tập cuối tuần 3 – Đề 2

Bài tập cuối tuần 3 – Đề 2 bao gồm các bài tập chọn lọc với dạng bài tập giúp các em ôn tập lại kiến thức đã được học trong tuần

Đề bài

Bài 1. Tính nhẩm :

9 + 3 + 1 = …                    4 + 6 + 7 = … 

2 + 5 + 8 = …                    5 + 6 + 5 = … 

3 + 4 + 7 = …                    1 + 9 + 9 = … 

Bài 2. >, <, = ?

9 + 5 … 15                          7 + 9 … 9 + 7

4 + 6 … 11                          9 + 4 … 2 + 9

3 + 9 … 10                          9 + 9 … 18

Bài 3. Đặt tính rồi tính :

22 + 8;         13 + 37;       44 + 16;

 ………          ……….        ……….

 ………          ………         ………. 

 ………          ………         ………. 

9 + 71;         36 + 24

 ………          ……….

 ………          ……….

 ………          ……….

Bài 4. Tóm tắt rồi giải bài toán :

Lớp 2A có 11 học sinh giỏi, lớp 2B có 19 học sinh giỏi. Hỏi cả hai lớp có tất cả bao nhiêu học sinh giỏi ?

……………………………………………………………………………………………………………………….

……………………………………………………………………………………………………………………….

……………………………………………………………………………………………………………………….

……………………………………………………………………………………………………………………….

……………………………………………………………………………………………………………………….

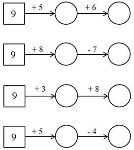
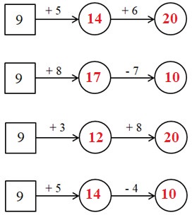
Bài 5. Số ? 

Lời giải chi tiết

Bài 1.

Phương pháp giải :

– Nhóm các số có tổng bằng 10, rồi cộng với số còn lại.

– Ví dụ : 7 + 8 + 3 = (7 + 3) + 8 = 10 + 8 = 18.

Lời giải :

9 + 3 + 1 = 13                      4 + 6 + 7 = 17

2 + 5 + 8 = 15                      5 + 6 + 5 = 16

3 + 4 + 7 = 14                      1 + 9 + 9 = 19

Bài 2.

Phương pháp giải :

– Tính nhẩm các phép tính ở hai vế.

– So sánh kết quả hai vế rồi lựa chọn điền dấu cho thích hợp vào chỗ chấm.

Lời giải :

9 + 5 < 15                            7 + 9 = 9 + 7

4 + 6 < 11                            9 + 4 > 2 + 9

3 + 9 > 10                            9 + 9 = 18

Bài 3.

Phương pháp giải :

– Đặt tính : Viết phép tính sao cho các số cùng hàng đặt thẳng cột với nhau.

– Tính : Cộng các số lần lượt từ phải sang trái, chú ý số cần nhớ.

Lời giải :

\(\begin{array}{l}\underline { + \begin{array}{*{20}{c}}{22}\\{8}\end{array}} \\\,\,\,\,\;30\end{array}\)                \(\begin{array}{l}\underline { + \begin{array}{*{20}{c}}{13}\\{37}\end{array}} \\\,\,\,\,\;50\end{array}\)                \(\begin{array}{l}\underline { + \begin{array}{*{20}{c}}{44}\\{16}\end{array}} \\\,\,\,\,\;60\end{array}\)

\(\begin{array}{l}\underline { + \begin{array}{*{20}{c}}{9}\\{71}\end{array}} \\\,\,\,\,\;80\end{array}\)                 \(\begin{array}{l}\underline { + \begin{array}{*{20}{c}}{36}\\{24}\end{array}} \\\,\,\,\,\;60\end{array}\) 

Bài 4.

Phương pháp giải :

Tóm tắt :

Lớp 2A : 11 học sinh giỏi.

Lớp 2B : 19 học sinh giỏi.

Cả hai : … học sinh giỏi ?

Muốn tìm đáp số, lấy số học sinh giỏi của lớp 2A cộng với số học sinh giỏi của lớp 2B.

Lời giải :

Số học sinh giỏi của cả hai lớp là :

11 + 19 = 30 ( học sinh).

Đáp số : 30 học sinh giỏi.

Bài 5.

Phương pháp giải :

Thực hiện phép tính cộng, trừ rồi điền kết quả vào hình tròn. 

Lời giải :

Sachgiaihay.com

TẢI APP ĐỂ XEM OFFLINE