Đề bài
Câu 1: Đồ thị trong hình vẽ dưới đây là đồ thị của hàm số nào?
A. \(y = \dfrac{{x – 1}}{{x + 1}}\)
B. \(y = \dfrac{{x + 1}}{{x – 1}}\)
C. \(y = \dfrac{{2x – 3}}{{2x – 2}}\)
D. \(y = \dfrac{x}{{x – 1}}\)
Câu 2: Số tiếp tuyến của đồ thị hàm số \(y = {x^4} – 2{x^2} – 3\) song song với trục hoành là :
A. một B. ba C. hai D. không
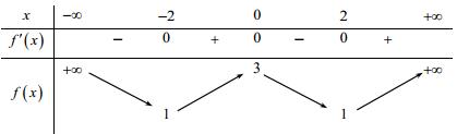
Câu 3: Cho hàm số \(f\left( x \right)\) có bảng biến thiên như sau:

Hàm số đã cho nghịch biến trên khoảng nào dưới đây?
A. \(\left( { – 2;{\mkern 1mu} {\mkern 1mu} 0} \right)\) B. \(\left( {2; + \infty } \right)\)
C. \(\left( {0;{\mkern 1mu} {\mkern 1mu} 2} \right)\) D. \(\left( {0; + \infty } \right)\)
Câu 4: Cho hàm số \(y = f\left( x \right)\) có đồ thị như hình vẽ

Hàm số đồng biến trên khoảng:
A. \(\left( { – 2; – 1} \right)\)
B. \(\left( { – 1;0} \right)\)
C. \(\left( {0;2} \right)\)
D. \(\left( { – 2;0} \right)\)
Câu 5: Tổng số mặt, số cạnh và số đỉnh của một hình lập phương là:
A. 26 B. 24 C. 30 D. 22
Câu 6: Cho hình hộp đứng ABCD.A’B’C’D’ có đáy ABCD là một hình thoi cạnh a, \(\widehat {ABC} = {120^0}\); \(AA’ = 4a\) Tính khoảng cách giữa hai đường thẳng A’C và BB’?
A. \(\dfrac{{a\sqrt 3 }}{2}\) B. \(a\sqrt 3 \)
C. \(\dfrac{a}{2}\) D. \(\dfrac{a}{{\sqrt 3 }}\)
Câu 7: Đồ thị hàm số \(y = \dfrac{{2x – 3}}{{x – 1}}\) có các đường tiệm cận đứng và tiệm cận ngang lần lượt là:
A. \(x = 1\) và \(y = 2\)
B. \(x = 2\) và \(y = 1\)
C. \(x = 1\) và \(y = {\rm{\;}} – 3\)
D. \(x = {\rm{\;}} – 1\) và \(y = 2\)
Câu 8: Cho hàm số \(y = f\left( x \right)\) có đạo hàm \(f’\left( x \right) = {\left( {x + 1} \right)^2}\left( {2 – x} \right)\left( {x + 3} \right).\)Mệnh đề nào dưới đây đúng?
A. Hàm số đồng biến trên các khoảng \(\left( { – \infty ;3} \right),\left( {2; + \infty } \right).\)
B. Hàm số nghịch biến trên khoảng \(\left( { – 3;2} \right).\)
C. Hàm số nghịc biến trên các khoảng \(\left( { – 3; – 1} \right),\left( {2; + \infty } \right).\)
D. Hàm số đồng biến trên khoảng \(\left( { – 3;2} \right).\)
Câu 9: Có bao nhiêu điểm thuộc đồ thị hàm số \(y = \dfrac{{2x – 1}}{{x – 1}}\) thỏa mãn tiếp tuyến với đồ thị tại điểm đó có hệ số góc bằng 2018?
A. 1 B. 0 C. Vô số D. 2
Câu 10: Số giao điểm của đồ thị hàm số \(y = {x^4} – 2{x^2} + 1\) và đường thẳng \(y = 1\) là:
A. \(1\) B. \(2\) C. \(3\) D. \(4\)
Câu 11: Cho hình chóp S.ABC có đáy ABC vuông tại A và SB vuông góc với đáy. Biết \(SB = a\) và SC hợp với (SAB) một góc 300 và (SAC) hợp với (ABC) một góc 600. Thể tích khối chóp là:
A. \(\dfrac{{{a^3}\sqrt 3 }}{{27}}\)
B. \(\dfrac{{{a^3}\sqrt 3 }}{9}\)
C. \(\dfrac{{{a^3}}}{{27}}\)
D. \(\dfrac{{{a^3}}}{9}\)
Câu 12: Số đường tiệm cận của đồ thị hàm số \(y = \dfrac{{x + 1 – \sqrt {3x + 1} }}{{{x^2} – 3x + 2}}\) là:
A. 2 B. 0 C. 1 D. 3
Câu 13: Cho hình hộp chữ nhật ABCD.A’B’C’D’ có diện tích các mặt ABCD, ABB’A’, ADD’A’ lần lượt bằng \(36c{m^2}\), \(225c{m^2}\), \(100c{m^2}\). Tính thể tích khối A.A’B’D’.
A. \(900c{m^3}.\) B. \(150c{m^3}.\)
C. \(250c{m^3}.\) D. \(300c{m^3}.\)
Câu 14: Cho hàm số \(y = f\left( x \right)\) có bảng biến thiên như hình vẽ

Đồ thị hàm số \(y = \left| {f\left( x \right) – 2m} \right|\) có 5 điểm cực trị khi và chỉ khi
A. \(m \in \left( {4;11} \right)\).
B. \(m \in \left[ {2;\dfrac{{11}}{2}} \right]\).
C. \(m \in \left( {2;\dfrac{{11}}{2}} \right)\).
D. \(m = 3\).
Câu 15: Một đường thẳng cắt đồ thị hàm số \(y = {x^4} – 2{x^2}\) tại 4 điểm phân biệt có hoành độ \(0,{\mkern 1mu} 1,{\mkern 1mu} m\) và n. Tính \(S = {m^2} + {n^2}.\)
A. \(S = 1.\) B. \(S = 2.\)
C. \(S = 0.\) D. \(S = 3.\)
Câu 16: Đồ thị sau đây là của hàm số \(y = {x^4} – 3{x^2} – 3.\) Với giá trị nào của m thì phương trình \({x^4} – 3{x^2} – 3 = m\) có đúng 3 nghiệm phân biệt.

A. \(m = {\rm{\;}} – 4\) B. \(m = {\rm{\;}} – 3\)
C. \(m = 0\) D. \(m = {\rm{ \;}} – 5\)
Câu 17: Cho khối chóp S.ABC có \(SA \bot \left( {ABC} \right)\), \(SA = a\), \(AB = a\), \(AC = 2a\), \(BC = a\sqrt 3 .\) Tính thể tích khối chóp S.ABC.
A. \({a^3}\sqrt 3 .\) B. \(\dfrac{{{a^3}\sqrt 3 }}{6}.\) C. \(\dfrac{{{a^3}\sqrt 3 }}{2}.\) D. \(\dfrac{{{a^3}\sqrt 3 }}{3}.\)
Câu 18: Đồ thị hàm số \(y = \dfrac{x}{{\sqrt {{x^2} – 1} }}\) có bao nhiêu đường tiệm cận
A. \(4\). B. \(3\). C. \(1\). D. \(2\).
Câu 19: Xét các khẳng định sau
i) Nếu hàm số \(y = f\left( x \right)\) có đạo hàm cấp hai trên \(\mathbb{R}\)và đạt cực tiểu tại \(x = {x_0}\) thì \(\left\{ {\begin{array}{*{20}{l}}{f'({x_0}) = 0}\\{f”({x_0}) > 0}\end{array}} \right.\)
ii) Nếu hàm số \(y = f\left( x \right)\) có đạo hàm cấp hai trên \(\mathbb{R}\)và đạt cực đại tại \(x = {x_0}\) thì \(\left\{ {\begin{array}{*{20}{l}}{f'({x_0}) = 0}\\{f”({x_0}) < 0}\end{array}} \right.\)
iii) Nếu hàm số \(y = f\left( x \right)\) có đạo hàm cấp hai trên \(\mathbb{R}\) và \(f”({x_0}) = 0\)thì hàm số không đạt cực trị tại \(x = {x_0}\)
Số khẳng định đúng trong các khẳng định trên là
A. \(0\) B. \(1\) C. \(2\) D. \(3\)
Câu 20: Gọi I là tâm đối xứng của đồ thị hàm số \(y = \dfrac{{2x – 3}}{{x + 2}}\). Tìm tọa độ điểm \(I\).
A. \(I\left( { – 2;2} \right)\) B. \(I\left( { – 2;1} \right)\). C. \(I\left( {1;2} \right)\) D. \(I\left( { – 2; – \dfrac{3}{2}} \right)\).
Câu 21: Cho hình lập phương ABCD.A’B’C’D’. Góc giữa hai đường thẳng BC’ và B’D’ là:
A. \({45^0}\). B. \({30^0}\). C. \({60^0}\). D. \({90^0}\).
Câu 22: Gọi M, m lần lượt là giá trị lớn nhất và giá trị nhỏ nhất của hàm số \(f\left( x \right) = 2{x^3} + 3{x^2} – 1\) trên đoạn\(\left[ { – 2; – \dfrac{1}{2}} \right]\). Tính \(P = M – m\).
A. \(P = {\rm{\;}} – 5\) B. \(P = 1\) C. \(P = 5\) D. \(P = 4\)
Câu 23: Khối đa diện đều loại \(\left\{ {5;3} \right\}\) có bao nhiêu mặt?
A. 12 mặt B. 6 mặt C. 10 mặt D. 8 mặt
Câu 24: Cho hàm số \(y = f\left( x \right)\) liên tục trên \(\mathbb{R}\) và có đạo hàm \(f’\left( x \right) = {\rm{\;}} – \left( {x – 10} \right){\left( {x – 11} \right)^2}{\left( {x – 12} \right)^{2019}}\) . Khẳng định nào dưới đây đúng ?
A. Hàm số đồng biến trên các khoảng \(\left( {10;11} \right)\) và \(\left( {12; + \infty } \right)\)
B. Hàm số có ba điểm cực trị
C. Hàm số đồng biến trên khoảng \(\left( {10;12} \right)\)
D. Hàm số đạt cực đại tại \(x = 2\) và đạt cực tiểu tại \(x = 1\) và \(x = 3.\)
Câu 25: Cho hình chóp S.ABCD có đáy là hình thoi cạnh \(a\), \(\angle BAD = {60^0}\), cạnh bên \(SA = a\) và SA vuông góc với mặt phẳng đáy. Tính khoảng cách từ \(B\) đến mặt phẳng \(\left( {SCD} \right)\).
A. \(\dfrac{{a\sqrt {21} }}{7}\) B. \(\dfrac{{a\sqrt {15} }}{7}\)
C. \(\dfrac{{a\sqrt {21} }}{3}\) D. \(\dfrac{{a\sqrt {15} }}{3}\)
Câu 26: Cho hàm số \(y = \dfrac{{x + 3}}{{ – 1 – x}}\). Tìm mệnh đề đúng trong các mệnh đề sau:
A. Hàm số nghịch biến trên các khoảng \(\left( { – \infty ; – 1} \right)\) và \(\left( { – 1; + \infty } \right)\).
B. Hàm số đồng biến trên các khoảng \(\left( { – \infty ;1} \right)\) và \(\left( {1; + \infty } \right)\).
C. Hàm số đồng biến trên \(\mathbb{R}\backslash \left\{ 1 \right\}\).
D. Hàm số đồng biến trên \(\left( {2; + \infty } \right)\).
Câu 27: Tìm giá trị nhỏ nhất của hàm số \(y = \dfrac{{{x^2} – 5}}{{x + 3}}\) trên \(\left[ {0;2} \right].\)
A. \(\mathop {\min }\limits_{x \in \left[ {0;2} \right]} {\mkern 1mu} y = \dfrac{{ – 5}}{3}\)
B. \(\mathop {\min }\limits_{x \in \left[ {0;2} \right]} {\mkern 1mu} y = \dfrac{{ – 1}}{3}\)
C. \(\mathop {\min }\limits_{x \in \left[ {0;2} \right]} {\mkern 1mu} y = – 2\)
D. \(\mathop {\min }\limits_{x \in \left[ {0;2} \right]} {\mkern 1mu} y = – 10\)
Câu 28: Cho hình chóp S.ABC có đáy là tam giác vuông tại B, cạnh bên SA vuông góc với mặt phẳng đáy, \(AB = 2a,{\mkern 1mu} {\mkern 1mu} \widehat {BAC} = {60^0}\) và \(SA = a\sqrt 2 .\) Góc giữa đường thẳng SB và mặt phẳng \(\left( {SAC} \right)\) bằng
A. \({30^0}.\) B. \({45^0}.\) C. \({60^0}.\) D. \({90^0}.\)
Câu 29: Cho hàm số \(y = a{x^4} + b{x^2} + c\) có đồ thị như hình vẽ. Mệnh đề nào sau đây sai?

A. \(a + b + c < 0\) B. \(a > 0\)
C. \(b > 0\) D. \(c < 0\)
Câu 30: Cho hàm số \(y = f\left( x \right)\) có đạo hàm trên \(\left( {a;b} \right)\). Phát biểu nào sau đây là sai?
A. \(f’\left( x \right) < 0,\forall x \in \left( {a;b} \right)\) thì hàm số \(y = f\left( x \right)\) gọi là nghịch biến trên
B. Hàm số \(y = f\left( x \right)\) gọi là nghịch biến trên \(\left( {a;b} \right)\) khi và chỉ khi \(f’\left( x \right) \le 0,\forall x \in \left( {a;b} \right)\) và \(f’\left( x \right) = 0\) tại hữu hạn giá trị .
C. Hàm số \(y = f\left( x \right)\) gọi là nghịch biến trên \(\left( {a;b} \right)\) khi và chỉ khi \(\forall {x_1};{x_2} \in \left( {a;b} \right):{x_1} > {x_2} \Leftrightarrow f\left( {{x_1}} \right) < f\left( {{x_2}} \right).\)
D. Hàm số \(y = f\left( x \right)\) gọi là nghịch biến trên \(\left( {a;b} \right)\) khi và chỉ khi \(f’\left( x \right) \le 0,\forall x \in \left( {a;b} \right)\).
Câu 31: Gọi \(A\left( {{x_1};{y_1}} \right)\), \(B\left( {{x_2};{y_2}} \right)\) là hai điểm cực trị của đồ thị hàm số \(y = {x^3} – 3x – 2\). Giá trị \({y_1} + {y_2}\) bằng
A. 0. B. 3. C. \( – 2.\) D. \( – 4.\)
Câu 32: Đồ thị hình bên là của hàm số nào?

A. \(y = {\rm{\;}} – {x^4} + 2{x^2} + 2\).
B. \(y = {x^4} – 2{x^2} + 2\).
C. \(y = {x^4} – 4{x^2} + 2\).
D. \(y = {x^4} – 2{x^2} + 3\).
Câu 33: Cho hàm số \(y = f(x)\) có đạo hàm \(f’\left( x \right) = 2018{\left( {x – 1} \right)^{2017}}{\left( {x – 2} \right)^{2018}}{\left( {x – 3} \right)^{2019}}\). Tìm số điểm cực trị của \(f(x)\).
A. 0 B. 1 C. 2 D. 3
Câu 34: Cho hàm số \(y = f\left( x \right)\) liên tục trên đoạn \(\left[ { – 3;4} \right]\) và có đồ thị như hình vẽ bên. Gọi \(M\) và \(m\) lần lượt là các giá trị lớn nhất và nhỏ nhất của hàm số đã cho trên đoạn \(\left[ { – 3;4} \right]\). Tính \(M + m\).

A. 5 B. 8 C. 7 D. 1
Câu 35: Khẳng định nào dưới đây về hàm số \(y = {\rm{\;}} – {x^4} – 3{x^2} + 2\) là đúng?
A. Hàm số đạt cực tiểu tại \(x = 0\)
B. hàm số có cực đại, không có cực tiểu
C. Hàm số có một cực đại và 2 cực tiểu
D. Hàm số không có cực trị
Câu 36: Cho hình chóp S.ABC có \(A’,{\mkern 1mu} {\mkern 1mu} B’\) lần lượt là trung điểm của \(SA,{\mkern 1mu} {\mkern 1mu} SB\). Biết thể tích khối chóp S.ABC bằng 24. Tính thể tích \(V\) của khối chóp S.A’B’C.

A. \(V = 8\). B. \(V = 12\).
C. \(V = 6\). D. \(V = 3\).
Câu 37: Cho biết bảng biến thiên ở hình dưới là của một trong bốn hàm số được liệt kê dưới đây. Hãy tìm hàm số đó.
A. \(y = \dfrac{{ – 2x – 4}}{{x + 1}}\).
B. \(y = \dfrac{{x – 4}}{{2x + 2}}\).
C. \(y = \dfrac{{2 – x}}{{x + 1}}\).
D. \(y = \dfrac{{ – 2x + 3}}{{x + 1}}\).
Câu 38: Cho hình chóp đều S.ABC có độ dài cạnh đáy là 2a, mặt bên tạo với mặt đáy một góc \({60^0}\). Tính thế tích của khối chóp S.ABC?
A. \(\dfrac{{{a^3}\sqrt 3 }}{3}\) B. \(\dfrac{{{a^3}\sqrt 3 }}{{24}}\)
C. \(\dfrac{{2{a^3}\sqrt 3 }}{3}\) D. \({a^3}\sqrt 3 \)
Câu 39: Tìm \(m\) để đường thẳng \(y = 2x + m\) cắt đồ thị hàm số \(y = \dfrac{{x + 3}}{{x + 1}}\) tại hai điểm \(M,\;N\) sao cho độ dài MN nhỏ nhất:
A. 3 B. -1 C. 2 D. 1
Câu 40: Cho khối chóp tam giác có thể tích bằng 6. Gọi \(M,{\mkern 1mu} {\mkern 1mu} N,{\mkern 1mu} {\mkern 1mu} P\) lần lượt là trung điểm các cạnh \(BC,{\mkern 1mu} {\mkern 1mu} CA,{\mkern 1mu} {\mkern 1mu} AB\). Thể tích của khối chóp S.MNP là?
A. \(V = 4.\) B. \(V = \dfrac{3}{2}.\)
C. \(V = \dfrac{9}{2}.\) D. \(V = 3.\)
Câu 41: Gọi \(A,{\mkern 1mu} {\mkern 1mu} B\) là hai điểm cực trị của đồ thị hàm số \(y = {x^3} – 3x – 2\). Phương trình đường thẳng đi qua hai điểm \(A,{\mkern 1mu} {\mkern 1mu} B\) là:
A. \(x + y + 1 = 0.\) B. \(4x + y = 0.\)
C. \(2x + y + 2 = 0.\) D. \(x + y + 2 = 0.\)
Câu 42: Cho hàm số \(y = \dfrac{{{x^3}}}{3} + 3{x^2} – 2\) có đồ thị là \(\left( C \right)\). Viết phương trình tiếp tuyến với đồ thị \(\left( C \right)\) biết tiếp tuyến có hệ số góc \(k = {\rm{\;}} – 9?\)
A. \(y + 16 = {\rm{\;}} – 9\left( {x + 3} \right)\)
B. \(y = {\rm{\;}} – 9\left( {x + 3} \right)\)
C. \(y – 16 = {\rm{\;}} – 9\left( {x – 3} \right)\)
D. \(y – 16 = {\rm{\;}} – 9\left( {x + 3} \right)\)
Câu 43: Đáy của hình chóp S.ABCD là một hình vuông cạnh \(a\). Cạnh bên SA vuông góc với mặt phẳng đáy và có độ dài là \(a\). Thể tích khối tứ diện S.BCD bằng:
A. \(\dfrac{{{a^3}}}{6}\) B. \(\dfrac{{{a^3}}}{3}\) C. \(\dfrac{{{a^3}}}{4}\) D. \(\dfrac{{{a^3}}}{8}\)
Câu 44: Khối lăng trụ ABCA’B’C’ có đáy là tam giác đều, a là độ dài cạnh đáy. Góc giữa cạnh bên và đáy là \({30^0 }.\) Hình chiếu vuông góc của A’ trên mặt phẳng \(\left( {ABC} \right)\) trùng với trung điểm của BC. Thể tích của khối lăng trụ đã cho là
A. \(\dfrac{{{a^3}\sqrt 3 }}{4}.\) B. \(\dfrac{{{a^3}\sqrt 3 }}{3}.\)
C. \(\dfrac{{{a^3}\sqrt 3 }}{{12}}.\) D. \(\dfrac{{{a^3}\sqrt 3 }}{8}.\)
Câu 45: Trung điểm của tất cả các cạnh của hình tứ diện đều là các đỉnh của khối đa diện nào?
A. Hình hộp chữ nhật. B. Hình bát diện đều.
C. Hình lập phương. D. Hình tứ diện đều.
Câu 46: Cho hàm số \(y = f\left( x \right)\) liên tục trên \(\mathbb{R}\) và có đồ thị như hình bên. Số nghiệm dương phân biệt của phương trình \(2f\left( x \right) + 7 = 0\) là

A. 1 B. 4 C. 2 D. 3
Câu 47: Cho hình chóp S.ABCD có đáy ABCD là hình vuông, SA vuông góc với mặt đáy (tham khảo hình vẽ bên). Góc giữa hai mặt phẳng (SCD) và (ABCD) bằng

A. SDA B. SCA C. SCB D. ASD
Câu 48: Cho hình chóp S.ABCD có đáy ABCD là hình vuông cạnh a, \(SA \bot \left( {ABCD} \right)\), SC tạo với đáy một góc \({45^0}\) . Tính khoảng cách từ A đến mặt phẳng (SBD).
A. \(\dfrac{{a\sqrt {10} }}{5}\) B. \(\dfrac{{a\sqrt {10} }}{2}\)
C. \(\dfrac{{a\sqrt 5 }}{5}\) D. \(\dfrac{{a\sqrt 2 }}{5}\)
Câu 49: Biết rằng phương trình \(\sqrt {2 – x} + \sqrt {2 + x} – \sqrt {4 – {x^2}} = m\) có nghiệm khi \(m \in \left[ {a;b} \right]\) với \(a,b \in \mathbb{R}\). Khi đó giá trị của \(T = (a + 2)\sqrt 2 + b\) là
A. \(T = 3\sqrt 2 + 2\) B. \(T = 6\). C. \(T = 8\). D. \(T = 0\).
Câu 50: Tập hợp tất cả các giá trị thực của tham số để đường thẳng \(y = – 2x + m\) cắt đồ thị hàm số \(y = \dfrac{{x + 1}}{{x – 2}}\) tại hai điểm phân biệt là:
A. \(\left( { – \infty ;5 – 2\sqrt 6 } \right) \cup \left( {5 + 2\sqrt 6 ; + \infty } \right).\)
B. \(\left( { – \infty ;5 – 2\sqrt 6 } \right] \cup \left[ {5 + 2\sqrt 6 ; + \infty } \right).\)
C. \(\left( {5 – 2\sqrt 3 ;5 + 2\sqrt 3 } \right).\)
D. \(\left( { – \infty ;5 – 2\sqrt 3 } \right) \cup \left( {5 + 2\sqrt 3 ; + \infty } \right).\)
Lời giải chi tiết
|
1. B
|
2. C
|
3. C
|
4. A
|
5. A
|
|
6. C
|
7. A
|
8. D
|
9. B
|
10. C
|
|
11. A
|
12. A
|
13. B
|
14. C
|
15. D
|
|
16. B
|
17. B
|
18. A
|
19. A
|
20. A
|
|
21. C
|
22. C
|
23. A
|
24. C
|
25. A
|
|
26. D
|
27. A
|
28. B
|
29. C
|
30. D
|
|
31. D
|
32. B
|
33. C
|
34. A
|
35. B
|
|
36. C
|
37. D
|
38. A
|
39. A
|
40. B
|
|
41. C
|
42. D
|
43. A
|
44. D
|
45. B
|
|
46. C
|
47. A
|
48. A
|
49. B
|
50. A
|
Câu 1:
Phương pháp:
Dựa vào đồ thị hàm số, nhận xét các đường TCĐ, TCN và các điểm mà đồ thị hàm số đi qua để chọn đáp án đúng.
Cách giải:
Dựa vào đồ thị hàm số ta thấy đồ thị hàm số có TCĐ là \(x = 1\) \( \Rightarrow \) loại đáp án A.
Đồ thị hàm số đi qua điểm \(\left( { – 1;{\mkern 1mu} {\mkern 1mu} 0} \right)\) và \(\left( {0; – 1} \right)\) \( \Rightarrow \) chọn đáp án B.
Chọn B.
Câu 2:
Phương pháp:
Tìm số nghiệm của phương trình \(y’ = 0\).
Cách giải:
Phương trình trục hoành: \(y = 0\).
Ta có \(y’ = 4{x^3} – 4x \Rightarrow \) Hệ số góc của tiếp tuyến tại điểm có hoành độ \(x = {x_0}\) là \(y’\left( {{x_0}} \right) = 4x_0^3 – 4{x_0}\).
Tiếp tuyến // Ox \( \Rightarrow y’\left( {{x_0}} \right) = 0 \Leftrightarrow 4x_0^3 – 4{x_0} = 0 \Leftrightarrow \left[ {\begin{array}{*{20}{l}}{{x_0} = 0}\\{{x_0} = {\rm{\;}} \pm 1}\end{array}} \right.\).
Khi \(x = \pm 1\) ta tìm được hai tiếp tuyến trùng nhau là \(y = – 3\)
Vậy có hai tiếp tuyến song song với trục hoành.
Chọn C.
Câu 3:
Phương pháp:
Dựa vào BBT để nhận xét tính đơn điệu của hàm số.
+) Hàm số \(y = f\left( x \right)\) đồng biến trên \(\left( {a;\;b} \right) \Leftrightarrow f’\left( x \right) \ge 0\;\;\forall x \in \left( {a;\;b} \right).\)
+) Hàm số \(y = f\left( x \right)\) nghịch biến trên \(\left( {a;\;b} \right) \Leftrightarrow f’\left( x \right) \le 0\;\;\forall x \in \left( {a;\;b} \right).\)
Cách giải:
Dựa vào BBT ta thấy hàm số nghịch biến trên các khoảng \(\left( { – \infty ;{\mkern 1mu} {\mkern 1mu} – 2} \right)\) và \(\left( {0;{\mkern 1mu} {\mkern 1mu} 2} \right).\)
Chọn C.
Câu 4:
Cách giải:
Dựa vào hình vẽ ta nhận thấy hàm số đồng biến trên \(\left( { – 2; – 1} \right)\).
Chọn A.
Câu 5:
Phương pháp:
Hình lập phương là hình có \(6\) mặt đều là các hình vuông.
Cách giải:
Hình lập phương có \(6\) mặt, \(8\) đỉnh và 12 cạnh nên tổng số cạnh, mặt đỉnh là: \(6 + 8 + 12 = 26\).
Chọn A.
Câu 6:
Phương pháp:
Xác định mặt phẳng chứa đường này và song song với đường kia, đưa về bài toán tính khoảng cách từ 1 điểm đến 1 mặt phẳng.
Cách giải:

Ta có
\(\begin{array}{*{20}{l}}{\rm{\;}}&{BB’//CC’ \Rightarrow BB’//\left( {ACC’} \right) \supset AC’}\\{\rm{\;}}&{ \Rightarrow d\left( {AC’;BB’} \right) = d\left( {BB’;\left( {ACC’} \right)} \right) = d\left( {B’;\left( {ACC’} \right)} \right)}\end{array}\)
Gọi \(O = A’C’ \cap B’D’\) ta có :
\(\left\{ {\begin{array}{*{20}{l}}{\rm{\;}}&{B’O \bot A’C’}\\{\rm{\;}}&{B’O \bot CC’}\end{array}} \right. \Rightarrow B’O \bot \left( {ACC’} \right) \Rightarrow d\left( {B’;\left( {ACC’} \right)} \right) = B’O\)
Tam giác A’B’D’ là tam giác đều cạnh a
\( \Rightarrow B’D’ = a \Rightarrow B’O = \dfrac{a}{2}\)
Chọn C.
Câu 7:
Phương pháp:
+) Đường thẳng \(x = a\) được gọi là TCĐ của đồ thị hàm số \(y = f\left( x \right) \Leftrightarrow \mathop {\lim }\limits_{x \to a} f\left( x \right) = \infty \).
+) Đường thẳng \(y = b\) được gọi là TCN của đồ thị hàm số \(y = f\left( x \right) \Leftrightarrow \mathop {\lim }\limits_{x \to \infty } f\left( x \right) = a\).
Cách giải:
TXĐ: \(D = R\backslash \left\{ 1 \right\}\)
Ta có: \(\mathop {\lim }\limits_{x \to \infty } \dfrac{{2x – 3}}{{x – 1}} = 2 \Rightarrow y = 2\) là TCN của đồ thị hàm số.
\(\mathop {\lim }\limits_{x \to 1} \dfrac{{2x – 3}}{{x – 1}} = \infty {\rm{\;}} \Rightarrow x = 1\) là TCĐ của đồ thị hàm số.
Chọn A.
Câu 8:
Phương pháp:
– Lập bảng biến thiên.
– Lưu ý: nghiệm bậc chẵn thì không đổi dấu, nghiệm bậc lẻ thì đổi dấu.
Cách giải:
Ta có \(f’\left( x \right) = {\left( {x + 1} \right)^2}\left( {2 – x} \right)\left( {x + 3} \right).\)
Lập bảng xét dấu ta có:

Dựa vào bảng biến thiên ta thấy:
Hàm số đồng biến trên \(\left( { – 3;2} \right)\)và nghịch biến trên \(\left( { – \infty ; – 3} \right),\left( {2; + \infty } \right).\)
Chọn D.
Câu 9:
Phương pháp:
Hệ số góc của tiếp tuyến của đồ thị hàm số \(y = f\left( x \right)\) tại điểm có hoành độ \({x_0}\) là \(k = f’\left( {{x_0}} \right)\).
Cách giải:
Đk: \(x \ne 1\).
Ta có: \(y’ = \dfrac{{ – 1}}{{{{\left( {x – 1} \right)}^2}}}\).
Hoành độ của các điểm thuộc đồ thị hàm số mà tiếp tuyến tại đó có hệ số góc bằng 2018 là nghiệm của phương trình
\(\dfrac{{ – 1}}{{{{\left( {x – 1} \right)}^2}}} = 2018\) (vô nghiệm) nên không có điểm nào thỏa mãn.
Chọn B.
Câu 10:
Phương pháp:
Giải phương trình hoành độ giao điểm, số nghiệm của phương trình bằng số giao điểm của đồ thị hàm số.
Cách giải:
Xét phương trình hoành độ giao điểm \({x^4} – 2{x^2} + 1 = 1\) \( \Leftrightarrow {x^4} – 2{x^2} = 0 \Leftrightarrow \left[ {\begin{array}{*{20}{l}}{x = 0}\\{x = \sqrt 2 }\\{x = {\rm{\;}} – \sqrt 2 }\end{array}} \right.\).
Vậy đường thẳng \(y = 1\) cắt đồ thị hàm số \(y = {x^4} – 2{x^2} + 1\) tại 3 điểm phân biệt
Chọn C.
Câu 11:
Cách giải:

Ta có:\(\left. {\begin{array}{*{20}{l}}{AC \bot AB}\\{AC \bot SB{\mkern 1mu} {\mkern 1mu} \left( {SB \bot \left( {ABC} \right)} \right)}\end{array}} \right\}\)\( \Rightarrow AC \bot \left( {SAB} \right) \Rightarrow AC \bot SA\)
\( \Rightarrow \) SA là hình chiếu vuông góc của SC trên (SAB) ⇒\(\widehat {\left( {SC;\left( {SAB} \right)} \right)} = \widehat {\left( {SC;SA} \right)} = \widehat {CSA} = {30^0}\)
\(\left. {\begin{array}{*{20}{l}}{\left( {SAC} \right) \cap \left( {ABC} \right) = AC}\\{\left( {SAC} \right) \supset SA \bot AC}\\{\left( {ABC} \right) \supset AB \bot AC}\end{array}} \right\}\)\( \Rightarrow \widehat {\left( {\left( {SAC} \right);\left( {ABC} \right)} \right)} = \widehat {\left( {SA;AB} \right)} = \widehat {SAB} = {60^0}\)
\(SB \bot \left( {ABC} \right) \Rightarrow SB \bot AB \Rightarrow \Delta SAB\) vuông tại B
\( \Rightarrow AB = SB.cot60 = a.\dfrac{1}{{\sqrt 3 }} = \dfrac{{a\sqrt 3 }}{3}\)
\( \Rightarrow SA = \sqrt {S{B^2} + A{B^2}} {\rm{\;}} = \sqrt {{a^2} + \dfrac{{{a^2}}}{3}} {\rm{\;}} = \dfrac{{2a}}{{\sqrt 3 }}\)
Xét tam giác vuông SAC ta có: \(AC = SA.\tan 30 = \dfrac{{2a}}{{\sqrt 3 }}.\dfrac{1}{{\sqrt 3 }} = \dfrac{{2a}}{3}\)
⇒ \({S_{ABC}} = \dfrac{1}{2}AB.AC = \dfrac{1}{2}\dfrac{{a\sqrt 3 }}{3}.\dfrac{{2a}}{3} = \dfrac{{{a^2}\sqrt 3 }}{9}\)
⇒ \({V_{S.ABC}} = \dfrac{1}{3}SB.{S_{ABC}} = \dfrac{1}{3}.a.\dfrac{{{a^2}\sqrt 3 }}{9} = \dfrac{{{a^3}\sqrt 3 }}{{27}}\)
Chọn A.
Câu 12:
Phương pháp:
Cho hàm số \(y = f\left( x \right)\).
+) Nếu \(\mathop {\lim }\limits_{x \to \infty } y = {y_0} \Rightarrow y = {y_0}\) là TCN của đồ thị hàm số.
+) Nếu \(\mathop {\lim }\limits_{x \to {x_0}} y = \infty {\rm{\;}} \Rightarrow x = {x_0}\) là TCĐ của đồ thị hàm số.
Cách giải:
TXĐ: \(x \ge {\rm{\;}} – \dfrac{1}{3};{\mkern 1mu} {\mkern 1mu} x \ne 1;{\mkern 1mu} {\mkern 1mu} x \ne 2\). Ta có:
\(\begin{array}{*{20}{l}}{\mathop {\lim }\limits_{x \to + \infty } y = \mathop {\lim }\limits_{x \to + \infty } \dfrac{{x + 1 – \sqrt {3x + 1} }}{{{x^2} – 3x + 2}} = \mathop {\lim }\limits_{x \to + \infty } \dfrac{{\dfrac{1}{x} + \dfrac{1}{{{x^2}}} – \sqrt {\dfrac{3}{{{x^3}}} + \dfrac{1}{{{x^4}}}} }}{{1 – \dfrac{3}{x} + \dfrac{2}{{{x^2}}}}} = 0}\\{\mathop {\lim }\limits_{x \to – \infty } y = \mathop {\lim }\limits_{x \to – \infty } \dfrac{{x + 1 – \sqrt {3x + 1} }}{{{x^2} – 3x + 2}} = \mathop {\lim }\limits_{x \to – \infty } \dfrac{{\dfrac{1}{x} + \dfrac{1}{{{x^2}}} – \sqrt {\dfrac{3}{{{x^3}}} + \dfrac{1}{{{x^4}}}} }}{{1 – \dfrac{3}{x} + \dfrac{2}{{{x^2}}}}} = 0}\end{array}\)
Do đó đồ thị hàm số có TCN \(y = 0\).
\(\begin{array}{*{20}{l}}{y = \dfrac{{x + 1 – \sqrt {3x + 1} }}{{{x^2} – 3x + 2}} = \dfrac{{\left( {x + 1 – \sqrt {3x + 1} } \right)\left( {x + 1 + \sqrt {3x + 1} } \right)}}{{\left( {x + 1 + \sqrt {3x + 1} } \right)\left( {{x^2} – 3x + 2} \right)}} = \dfrac{{{{\left( {x + 1} \right)}^2} – \left( {3x + 1} \right)}}{{\left( {x + 1 + \sqrt {3x + 1} } \right)\left( {{x^2} – 3x + 2} \right)}}}\\{ = \dfrac{{{x^2} – x}}{{\left( {x + 1 + \sqrt {3x + 1} } \right)\left( {{x^2} – 3x + 2} \right)}} = \dfrac{{x\left( {x – 1} \right)}}{{\left( {x + 1 + \sqrt {3x + 1} } \right)\left( {x – 1} \right)\left( {x – 2} \right)}} = \dfrac{x}{{\left( {x + 1 + \sqrt {3x + 1} } \right)\left( {x – 2} \right)}}}\end{array}\)
Ta có
\(\begin{array}{*{20}{l}}{\mathop {\lim }\limits_{x \to {2^ + }} y = \mathop {\lim }\limits_{x \to {2^ + }} \dfrac{x}{{\left( {x + 1 + \sqrt {3x + 1} } \right)\left( {x – 2} \right)}} = + \infty }\\{\mathop {\lim }\limits_{x \to {2^ – }} y = \mathop {\lim }\limits_{x \to {2^ – }} \dfrac{x}{{\left( {x + 1 + \sqrt {3x + 1} } \right)\left( {x – 2} \right)}} = – \infty }\end{array}\), do đó đồ thị hàm số có TCĐ .
Xét phương trình
\(\begin{array}{*{20}{l}}{{\mkern 1mu} {\mkern 1mu} {\mkern 1mu} {\mkern 1mu} {\mkern 1mu} {\mkern 1mu} x + 1 + \sqrt {3x + 1} = 0 \Leftrightarrow \sqrt {3x + 1} = – x – 1 \Leftrightarrow \left\{ {\begin{array}{*{20}{l}}{ – x – 1 \ge 0}\\{3x + 1 = {{\left( { – x – 1} \right)}^2}}\end{array}} \right.}\\{ \Leftrightarrow \left\{ {\begin{array}{*{20}{l}}{x \le – 1}\\{3x + 1 = {x^2} + 2x + 1}\end{array}} \right. \Leftrightarrow \left\{ {\begin{array}{*{20}{l}}{x \le – 1}\\{{x^2} – x = 0}\end{array}} \right. \Leftrightarrow \left\{ {\begin{array}{*{20}{l}}{x \le – 1}\\{\left[ {\begin{array}{*{20}{l}}{x = 0}\\{x = 1}\end{array}} \right.}\end{array}} \right. \Leftrightarrow x \in \emptyset }\end{array}\)
Vậy hàm số có 1 TCN \(y = 0\) và 1 TCĐ \(x = 2\).
Chọn A.
Câu 13:
Phương pháp:
– Tính thể tích khối hộp ABCD.A’B’C’D’.
– So sánh thể tích chóp A.A’B’D’ với thể tích khối hộp ABCD.A’B’C’D’.
Cách giải:

Đặt \(AD = a;{\mkern 1mu} {\mkern 1mu} AB = b;{\mkern 1mu} {\mkern 1mu} AA’ = c.\)
Ta có diện tích hình chữ nhật ABCD, ABB’A’, ADD’A’ lần lượt là \(36c{m^2}\), \(225c{m^2}\), \(100c{m^2}\).
Suy ra \(\left\{ {\begin{array}{*{20}{l}}{ab = 36}\\{bc = 225}\\{ac = 100}\end{array}} \right. \Rightarrow {a^2}{b^2}{c^2} = 36.225.100 = 810000\) \( \Rightarrow abc = 900\).
Ta có: \({V_{A.A’B’D’}} = \dfrac{1}{3}.AA’.{S_{A’B’D’}} = \dfrac{1}{3}AA’.\dfrac{1}{2}{S_{A’B’C’D’}}.\)
\( \Rightarrow {V_{A.A’B’D’}} = \dfrac{1}{6}{V_{ABCD.A’B’C’D’}} = \dfrac{1}{6}.abc = 150{\mkern 1mu} {\mkern 1mu} \left( {c{m^3}} \right)\).
Chọn B.
Câu 14:
Phương pháp:
Đồ thị hàm số \(y = \left| {f\left( x \right) – 2m} \right|\) có 5 điểm cực trị khi và chỉ khi đồ thị hàm số\(y = f\left( x \right)\) cắt trục hoành tại 3 điểm phân biệt.
Cách giải:
Đồ thị hàm số \(y = \left| {f\left( x \right) – 2m} \right|\) có 5 điểm cực trị khi và chỉ khi đồ thị hàm số\(y = f\left( x \right)\) cắt trục hoành tại 3 điểm phân biệt \( \Leftrightarrow 4 – 2m < 0 < 11 – 2m \Leftrightarrow 4 < 2m < 11 \Leftrightarrow 2 < m < \dfrac{{11}}{2}\).

Chọn C.
Câu 15:
Phương pháp:
Hoành độ giao điểm của đường thẳng d và đồ thị hàm số (C) là nghiệm của phương trình hoành độ giao điểm của hai đồ thị hàm số.
Dựa vào các hoành độ đã biết, tìm được phương trình đường thẳng d từ đó ta xác định được m, n và tính giá trị của biểu thức.
Cách giải:
Gọi phương trình đường thẳng bài cho là: \(d:{\mkern 1mu} {\mkern 1mu} y = ax + b.\)
Đường thẳng \(d\) cắt đồ thị hàm số \(\left( C \right):{\mkern 1mu} {\mkern 1mu} y = {x^4} – 2{x^2}\) tại hai điểm có hoành độ là \(0;{\mkern 1mu} {\mkern 1mu} 1 \Rightarrow \) tọa độ hai điểm đó là: \(A\left( {0;{\mkern 1mu} 0} \right),{\mkern 1mu} {\mkern 1mu} B\left( {1; – 1} \right).\)
\( \Rightarrow \left\{ {\begin{array}{*{20}{l}}{a.0 + b = 0}\\{a + b = {\rm{\;}} – 1}\end{array}} \right. \Leftrightarrow \left\{ {\begin{array}{*{20}{l}}{b = 0}\\{a = {\rm{\;}} – 1}\end{array}} \right. \Rightarrow d:{\mkern 1mu} {\mkern 1mu} y = {\rm{\;}} – x.\)
Khi đó ta có phương trình hoành độ giao điểm của hai đồ thị hàm số là:
\(\begin{array}{*{20}{l}}{ – x = {x^4} – 2{x^2} \Leftrightarrow {x^4} – 2{x^2} + x = 0 \Leftrightarrow x\left( {{x^3} – 2x + 1} \right) = 0}\\{ \Leftrightarrow x\left( {x – 1} \right)\left( {{x^2} + x – 1} \right) = 0 \Leftrightarrow \left[ {\begin{array}{*{20}{l}}{x = 0}\\{x = 1}\\{{x^2} + x – 1 = 0{\mkern 1mu} {\mkern 1mu} {\mkern 1mu} {\mkern 1mu} \left( * \right)}\end{array}} \right.}\end{array}\)
Khi đó \(m,{\mkern 1mu} {\mkern 1mu} n\) là hai nghiệm của phương trình \(\left( * \right).\)
Áp dụng hệ thức Vi-ét ta có: \(\left\{ {\begin{array}{*{20}{l}}{m + n = {\rm{\;}} – 1}\\{mn = {\rm{\;}} – 1}\end{array}} \right..\)
\( \Rightarrow S = {m^2} + {n^2} = {\left( {m + n} \right)^2} – 2mn = 1 + 2 = 3.\)
Chọn D.
Câu 16:
Phương pháp:
Số nghiệm của phương trình đã cho là số giao điểm của đồ thị hàm số \(y = {x^4} – 3{x^2} – 3\) và đường thẳng \(y = m.\)
Dựa vào đồ thị hàm số để xác định m thỏa mãn bài toán.
Cách giải:
Số nghiệm của phương trình đã cho là số giao điểm của đồ thị hàm số \(y = {x^4} – 3{x^2} – 3\) và đường thẳng \(y = m.\)
Dựa vào đồ thị hàm số ta thấy đường thẳng \(y = m\) cắt đồ thị hàm số \(y = {x^4} – 3{x^2} – 3\) tại 3 điểm phân biệt \( \Leftrightarrow m = {\rm{\;}} – 3.\)
Chọn B.
Câu 17:
Phương pháp:
Công thức tính thể tích khối chóp có diện tích đáy \(S\) và chiều cao \(h\) là: \(V = \dfrac{1}{3}Sh.\)
Cách giải:

Ta có: \(\left\{ {\begin{array}{*{20}{l}}{AB = a \Rightarrow A{B^2} = {a^2}}\\{AC = 2a \Rightarrow A{C^2} = 4{a^2}}\\{BC = a\sqrt 3 {\rm{\;}} \Rightarrow B{C^2} = 3{a^2}}\end{array}} \right. \Rightarrow A{B^2} + B{C^2} = A{C^2}\)
\( \Rightarrow \Delta ABC\) vuông tại \(B\) (định lý Pitago đảo)
\(\begin{array}{*{20}{l}}{ \Rightarrow {S_{ABC}} = \dfrac{1}{2}AB.BC = \dfrac{1}{2}.a.a\sqrt 3 {\rm{\;}} = \dfrac{{{a^2}\sqrt 3 }}{2}.}\\{ \Rightarrow {V_{SABC}} = \dfrac{1}{3}SA.{S_{ABC}} = \dfrac{1}{3}.a.\dfrac{{{a^2}\sqrt 3 }}{2} = \dfrac{{{a^3}\sqrt 3 }}{6}.}\end{array}\)
Chọn B.
Câu 18:
Phương pháp:
– Tìm TXĐ của hàm số.
– Dựa vào định nghĩa để xác định các đường tiệm cận của đồ thị hàm số \(y = f\left( x \right)\).
+ Đường thẳng \(y = {y_0}\) là đường tiệm cận ngang của đồ thị hàm số nếu thỏa mãn một trong các điều kiện sau: \(\mathop {\lim }\limits_{x \to {\rm{\;}} + \infty } y = {y_0}\), \(\mathop {\lim }\limits_{x \to {\rm{\;}} – \infty } y = {y_0}\).
+ Đường thẳng \(x = {x_0}\) là đường tiệm cận đứng của đồ thị hàm số nếu thỏa mãn một trong các điều kiện sau: \(\mathop {\lim }\limits_{x \to x_0^ + } y = {\rm{\;}} + \infty \), \(\mathop {\lim }\limits_{x \to x_0^ + } y = {\rm{\;}} – \infty \), \(\mathop {\lim }\limits_{x \to x_0^ – } y = {\rm{\;}} + \infty \), \(\mathop {\lim }\limits_{x \to x_0^ – } y = {\rm{\;}} – \infty \).
Cách giải:
TXĐ: \(D = \left( { – \infty ; – 1} \right) \cup \left( {1; + \infty } \right)\).
Ta có
\(\mathop {\lim }\limits_{x \to {\rm{\;}} + \infty } \dfrac{x}{{\sqrt {{x^2} – 1} }} = 1 \Rightarrow y = 1\) là tiệm cận ngang của đồ thị hàm số.
\(\mathop {\lim }\limits_{x \to {\rm{\;}} – \infty } \dfrac{x}{{\sqrt {{x^2} – 1} }} = {\rm{\;}} – 1 \Rightarrow y = {\rm{\;}} – 1\) là tiệm cận ngang của đồ thị hàm số.
\(\mathop {\lim }\limits_{x \to \left( { – 1} \right)} \dfrac{x}{{\sqrt {{x^2} – 1} }} = \infty {\rm{\;}} \Rightarrow x = {\rm{\;}} – 1\) là tiệm cận đứng của đồ thị hàm số.
\(\mathop {\lim }\limits_{x \to 1} \dfrac{x}{{\sqrt {{x^2} – 1} }} = \infty {\rm{\;}} \Rightarrow x = 1\) là tiệm cận đứng của đồ thị hàm số.
Vậy đồ thị hàm số có tất cả 4 đường tiệm cận.
Chọn A.
Câu 19:
Phương pháp:
Dựa vào điều kiện cần để hàm số có cực trị.
Cách giải:
Giả sử hàm số \(y = f\left( x \right)\) có đạo hàm trên \(\left( {a;{\mkern 1mu} {\mkern 1mu} b} \right)\) và chứa \({x_0} \in \left( {a;{\mkern 1mu} {\mkern 1mu} b} \right)\) thỏa mãn \(f’\left( {{x_0}} \right) = 0\) và có đạo hàm cấp hai khác \(0\) tại điểm \({x_0}\) thì:
+) Hàm số đạt cực đại tại \({x_0}\) khi \(f”\left( {{x_0}} \right) < 0.\)
+) Hàm số đạt cực tiểu tại \({x_0}\) khi \(f”\left( {{x_0}} \right) > 0.\)
\( \Rightarrow \) khẳng định i) và ii) sai.
Khi \(f”\left( {{x_0}} \right) = 0\) ta không kết luận về cực trị của hàm số.
\( \Rightarrow \) khẳng định iii) sai.
Chọn A.
Câu 20:
Phương pháp:
Tâm đối xứng của đồ thị hàm số bậc nhất trên bậc nhất là giao điểm của hai đường tiệm cận của đồ thị hàm số đó.
Cách giải:
Đồ thị hàm số \(y = \dfrac{{2x – 3}}{{x + 2}}\)có TCĐ: \(x = {\rm{\;}} – 2\), TCN: \(y = 2\)
\( \Rightarrow \)Tọa độ tâm I là tâm đối xứng của đồ thị hàm số trên là: \(I\left( { – 2;2} \right)\).
Chọn A.
Câu 21:
Phương pháp:
Sử dụng định lí: \(a//b \Rightarrow \angle \left( {a;c} \right) = \angle \left( {b;c} \right)\)
Cách giải:

Do \(BD\parallel B’D’\) nên \(\angle \left( {BC’;B’D’} \right) = \angle \left( {BC’;BD} \right)\).
Giả sử cạnh của hình lập phương bằng 1. Áp dụng định lí Pytago trong các tam giác vuông ta có: \(BC’ = BD = C’D = \sqrt 2 \).
Suy ra tam giác BC’D đều \( \Rightarrow \angle C’BD = {60^0}\).
Vậy \(\angle \left( {BC’;B’D’} \right) = {60^0}\).
Chọn C.
Câu 22:
Phương pháp:
Để tìm GTNN, GTLN của hàm số \(f\) trên đoạn \(\left[ {a;b} \right]\), ta làm như sau:
– Tìm các điểm \({x_1};{x_2};…;{x_n}\) thuộc khoảng \(\left( {a;b} \right)\) mà tại đó hàm số \(f\) có đạo hàm bằng 0 hoặc không có đạo hàm.
– Tính \(f\left( {{x_1}} \right);f\left( {{x_2}} \right);…;f\left( {{x_n}} \right);{\mkern 1mu} {\mkern 1mu} f\left( a \right);{\mkern 1mu} f\left( b \right)\)
– So sánh các giá trị vừa tìm được. Số lớn nhất trong các giá trị đó chính là GTLN của \(f\) trên \(\left[ {a;b} \right]\); số nhỏ nhất trong các giá trị đó chính là GTNN của \(f\) trên \(\left[ {a;b} \right]\).
Cách giải:
\(f\left( x \right) = 2{x^3} + 3{x^2} – 1 \Rightarrow f’\left( x \right) = 6{x^2} + 6x\); \(f’\left( x \right) = 0 \Leftrightarrow \left[ {\begin{array}{*{20}{l}}{x = 0{\mkern 1mu} {\mkern 1mu} {\mkern 1mu} {\mkern 1mu} {\mkern 1mu} \left( {ktm} \right)}\\{x = {\rm{\;}} – 1{\mkern 1mu} {\mkern 1mu} {\mkern 1mu} \left( {tm} \right)}\end{array}} \right.\)
Hàm số \(f\left( x \right)\) liên tục trên \(\left[ { – 2; – \dfrac{1}{2}} \right]\), có \(f\left( { – 2} \right) = {\rm{\;}} – 5;{\mkern 1mu} {\mkern 1mu} f\left( { – 1} \right) = 0;{\mkern 1mu} {\mkern 1mu} f\left( { – \dfrac{1}{2}} \right) = {\rm{\;}} – \dfrac{1}{2}\)
\( \Rightarrow m = \mathop {\min }\limits_{\left[ { – 2; – \dfrac{1}{2}} \right]} f\left( x \right) = {\rm{\;}} – 5;{\mkern 1mu} {\mkern 1mu} M = \mathop {\max }\limits_{\left[ { – 2; – \dfrac{1}{2}} \right]} f\left( x \right) = 0\)\( \Rightarrow P = M – m = 5\).
Chọn C.
Câu 23:
Phương pháp:
Sử dụng công thức \(pD = 2C = nM\) trong đó \(\left\{ {n;p} \right\}\) là loại khối đa diện đều, D, C, M lần lượt là số đỉnh, số cạnh, số mặt của khối đa diện.
Cách giải:
Khối đa diện đều loại \(\left\{ {5;3} \right\} \Rightarrow n = 5;{\mkern 1mu} {\mkern 1mu} p = 3\)
\( \Rightarrow 3D = 2C = 5M \Rightarrow M\) chia hết cho 6
Khi \(M = 6\) thì khối đa diện đều là khối lập phương thuộc loại \(\left\{ {4;3} \right\}\) (ktm).
Vậy \(M = 12\).
Chọn A.
Câu 24:
Phương pháp:
Giải phương trình \(f’\left( x \right) = 0\) rồi lập BBT.
Lưu ý rằng: Qua nghiệm bội chẵn thì dấu \(f’\left( x \right)\) không đổi.
Cách giải:
Ta có : \(f’\left( x \right) = {\rm{\;}} – \left( {x – 10} \right){\left( {x – 11} \right)^2}{\left( {x – 12} \right)^{2019}} = 0 \Leftrightarrow \left[ {\begin{array}{*{20}{l}}{x = 10}\\{x = 11}\\{x = 12}\end{array}} \right.\)
BBT :

Từ BBT ta thấy hàm số đồng biến trên khoảng \(\left( {10;12} \right)\) nên C đúng.
Hàm số có 2 điểm cực trị.
Chọn C.
Câu 25:
Phương pháp:
– Chứng minh \(d\left( {B;\left( {SCD} \right)} \right) = d\left( {A;\left( {SCD} \right)} \right)\).
– Xác định khoảng cách từ \(A\) đến \(\left( {SCD} \right)\).
– Sử dụng hệ thức lượng trong tam giác vuông để tính khoảng cách.
Cách giải:

Ta có \(AB\parallel CD{\mkern 1mu} {\mkern 1mu} \left( {gt} \right) \Rightarrow AB\parallel \left( {SCD} \right)\) \( \Rightarrow d\left( {B;\left( {SCD} \right)} \right) = d\left( {A;\left( {SCD} \right)} \right)\).
Trong \(\left( {ABCD} \right)\) kẻ \(AH \bot CD\).
Vì \(\angle BAD = {60^0} \Rightarrow \angle ADC = {120^0}\) nên điểm \(H\) nằm ngoài đoạn thẳng CD.
Trong \(\left( {SAH} \right)\) dựng \(AK \bot SH{\mkern 1mu} {\mkern 1mu} \left( {H \in SH} \right)\) ta có:
\(\left\{ {\begin{array}{*{20}{l}}{CD \bot AH}\\{CD \bot SA{\mkern 1mu} {\mkern 1mu} \left( {SA \bot \left( {ABCD} \right)} \right)}\end{array}} \right.\) \( \Rightarrow CD \bot \left( {SAH} \right) \Rightarrow CD \bot AK\).
\(\left\{ {\begin{array}{*{20}{l}}{AK \bot SH}\\{AK \bot CD}\end{array}} \right. \Rightarrow AK \bot \left( {SCD} \right)\)\( \Rightarrow d\left( {A;\left( {SCD} \right)} \right) = AK\).
Xét tam giác vuông AHD có \(\angle ADH = {180^0} – \angle ADC = {60^0}\), \(AD = a\) \( \Rightarrow AH = AD.sin{60^0} = \dfrac{{a\sqrt 3 }}{2}\).
Vì \(SA \bot \left( {ABCD} \right)\) nên \(SA \bot AH\), suy ra tam giác SAH vuông tại \(A\), áp dụng hệ thức lượng trong tam giác vuông ta có: \(AK = \dfrac{{SA.AH}}{{\sqrt {S{A^2} + A{H^2}} }}\) \( = \dfrac{{a.\dfrac{{a\sqrt 3 }}{2}}}{{\sqrt {{a^2} + \dfrac{{3{a^2}}}{4}} }} = \dfrac{{a\sqrt {21} }}{7}\).
Vậy \(d\left( {B;\left( {SCD} \right)} \right) = \dfrac{{a\sqrt {21} }}{7}\).
Chọn A.
Câu 26:
Phương pháp:
Hàm số phân thức bậc nhất trên bậc nhất đơn điệu trên từng khoảng xác định của chúng.
Cách giải:
TXĐ: \(\mathbb{R}\backslash \left\{ { – 1} \right\}\).
Ta có: \(y’ = \dfrac{2}{{{{\left( { – 1 – x} \right)}^2}}} > 0{\mkern 1mu} {\mkern 1mu} \forall x \in D\).
Vậy hàm số đồng biến trên các khoảng \(\left( { – \infty ; – 1} \right)\) và \(\left( { – 1; + \infty } \right)\). Do đó hàm số đồng biến trên \(\left( {2; + \infty } \right)\).
Chọn D.
Câu 27:
Phương pháp:
Phương pháp tìm GTLN, GTNN của hàm số \(y = f\left( x \right)\) trên \(\left[ {a;b} \right]\):
Bước 1: Tính y’, giải phương trình \(y’ = 0\), suy ra các nghiệm \({x_i} \in \left[ {a;b} \right]\).
Bước 2: Tính các giá trị \(y\left( a \right);y\left( b \right);y\left( {{x_i}} \right).\)
Bước 3: So sánh và kết luận: \(\mathop {\max }\limits_{x \in \left[ {a;b} \right]} {\mkern 1mu} y = \max \left\{ {y\left( a \right);y\left( b \right);y\left( {{x_i}} \right)} \right\};{\mkern 1mu} {\mkern 1mu} \mathop {\min }\limits_{x \in \left[ {a;b} \right]} {\mkern 1mu} y = \min \left\{ {y\left( a \right);y\left( b \right);y\left( {{x_i}} \right)} \right\}\)
Cách giải:
TXĐ: \(D = R\backslash \left\{ { = 3} \right\}\).
Ta có:
\(\begin{array}{*{20}{l}}{y’ = \dfrac{{2x\left( {x + 3} \right) – {x^2} + 5}}{{{{\left( {x + 3} \right)}^2}}} = \dfrac{{{x^2} + 6x + 5}}{{{{\left( {x + 3} \right)}^2}}} = 0 \Leftrightarrow \left[ {\begin{array}{*{20}{l}}{x = – 1 \notin \left[ {0;2} \right]}\\{x = – 5 \notin \left[ {0;2} \right]}\end{array}} \right.}\\{y\left( 0 \right) = – \dfrac{5}{3};{\mkern 1mu} {\mkern 1mu} y\left( 2 \right) = – \dfrac{1}{5}}\\{ \Rightarrow \mathop {\min }\limits_{x \in \left[ {0;2} \right]} y = \dfrac{{ – 5}}{3}}\end{array}\)
Chọn A.
Câu 28:
Phương pháp:
Áp dụng phương pháp xác định góc giữa đường thẳng và mặt phẳng
Cách giải:

Kẻ \(BH \bot AC{\mkern 1mu} {\mkern 1mu} {\mkern 1mu} \left( {H \in AC} \right)\)\( \Rightarrow {\mkern 1mu} {\mkern 1mu} BH \bot \left( {SAC} \right)\)
Suy ra \(\widehat {SB;\left( {SAC} \right)} = \widehat {\left( {SB;SH} \right)} = \widehat {BSH}.\)
Tam giác ABH vuông tại H, có \(\sin \widehat {BAH} = \dfrac{{BH}}{{AB}} \Rightarrow BH = a\sqrt 3 .\)
Tam giác SAB vuông tại A, có \(SB = \sqrt {S{A^2} + A{B^2}} = a\sqrt 6 .\)
Do đó \(SB = \sqrt 2 {\mkern 1mu} BH{\mkern 1mu} {\mkern 1mu} \Rightarrow {\mkern 1mu} {\mkern 1mu} \Delta {\mkern 1mu} ABH\) vuông cân tại \(H{\mkern 1mu} {\mkern 1mu} \Rightarrow {\mkern 1mu} {\mkern 1mu} \widehat {BSH} = {45^0}.\)
Chọn B.
Câu 29:
Phương pháp:
Dựa vào số điểm cực trị và các điểm mà đồ thị hàm số đi qua để chọn đáp án đúng.
Cho hàm số \(y = a{x^4} + b{x^2} + c{\mkern 1mu} {\mkern 1mu} \left( {a \ne 0} \right)\) ta có:
+) Hàm số có một cực trị \( \Leftrightarrow ab \ge 0\)
+) Hàm số có ba cực trị \( \Leftrightarrow ab < 0\)
+) Hàm số có đúng một cực trị và cực trị là cực tiểu \( \Leftrightarrow \left\{ {\begin{array}{*{20}{l}}{a > 0}\\{b \ge 0}\end{array}} \right.\)
+) Hàm số có đúng một cực trị và cực trị là cực đại \( \Leftrightarrow \left\{ {\begin{array}{*{20}{l}}{a < 0}\\{b \le 0}\end{array}} \right.\)
+) Hàm số có hai cực tiểu và một cực đại \( \Leftrightarrow \left\{ {\begin{array}{*{20}{l}}{a > 0}\\{b < 0}\end{array}} \right.\)
+) Hàm số có một cực tiểu và hai cực đại \( \Leftrightarrow \left\{ {\begin{array}{*{20}{l}}{a < 0}\\{b > 0}\end{array}} \right.\)
Cách giải:
Ta thấy đồ thị hàm số cắt trục tung tại điểm có tung độ âm \( \Rightarrow c < 0\) \( \Rightarrow \) Đáp án D đúng.
Dựa vào đồ thị hàm số ta thấy hàm số đã cho có 3 điểm cực trị, trong đó có 2 điểm cực tiểu và 1 điểm cực đại
\( \Rightarrow \left\{ {\begin{array}{*{20}{l}}{a > 0}\\{b < 0}\end{array}} \right. \Rightarrow \) Đáp án C sai.
Chọn C.
Câu 30:
Phương pháp:
Sử dụng lý thuyết về hàm số nghịch biến
Cách giải:
Cho hàm số \(y = f\left( x \right)\) có đạo hàm trên \(\left( {a;b} \right)\). Khi đó
Hàm số \(y = f\left( x \right)\) gọi là nghịch biến trên \(\left( {a;b} \right)\) khi và chỉ khi \(f’\left( x \right) \le 0,{\mkern 1mu} \forall x \in \left( {a;b} \right)\) và \(f’\left( x \right) = 0\) tại hữu hạn giá trị \(x \in \left( {a;b} \right)\) nên D sai.
Các đáp án A, B, C đều đúng.
Chọn D.
Câu 31:
Phương pháp:
Giải phương trình \(y’ = 0\), tìm tọa độ 2 điểm cực trị. Từ đó tính tổng \({y_1} + {y_2}.\)
Cách giải:
Ta có: \(y = {x^3} – 3x – 2 \Rightarrow y’ = 3{x^2} – 3 = 0 \Leftrightarrow \left[ {\begin{array}{*{20}{l}}{x = 1 \Rightarrow y = {\rm{\;}} – 4}\\{x = {\rm{\;}} – 1 \Rightarrow y = 0}\end{array}} \right.\).
Vậy tọa độ hai điểm cực trị là \(A\left( { – 1;0} \right);{\mkern 1mu} {\mkern 1mu} B\left( {1; – 4} \right) \Rightarrow {y_1} + {y_2} = {\rm{\;}} – 4\).
Chọn D.
Câu 32:
Phương pháp:
Nhận biết đồ thị hàm số bậc 4 trùng phương.
Cách giải:
Hàm số cần tìm có dạng \(y = a{x^4} + b{x^2} + c,{\mkern 1mu} {\mkern 1mu} a \ne 0\)
Quan sát đồ thị hàm số, ta thấy: khi \(x \to {\rm{\;}} + \infty ,{\mkern 1mu} {\mkern 1mu} y \to {\rm{\;}} + \infty {\rm{\;}} \Rightarrow \) Hệ số \(a > 0 \Rightarrow \)Loại phương án A
Đồ thị hàm số cắt Oy tại điểm có tung độ bằng 2 \( \Rightarrow c = 2 \Rightarrow \)Loại phương án D
Hàm số đạt cực tiểu tại hai điểm \(x = {\rm{\;}} \pm 1 \Rightarrow \) chọn phương án B .
Chọn B.
Câu 33:
Phương pháp:
Điểm cực trị của hàm số là điểm mà tại đó y’ đổi dấu.
Cách giải:
\(f’\left( x \right) = 2018{\left( {x – 1} \right)^{2017}}{\left( {x – 2} \right)^{2018}}{\left( {x – 3} \right)^{2019}} = 0 \Leftrightarrow \left[ {\begin{array}{*{20}{l}}{\rm{\;}}&{x = 1}\\{}&{x = 2}\\{}&{x = 3}\end{array}} \right.\)
Trong đó, \(f’\left( x \right)\) đổi dấu tại 2 điểm \(x = 1,{\mkern 1mu} {\mkern 1mu} x = 3\)
\( \Rightarrow \)Hàm số \(y = f\left( x \right)\) có 2 điểm cực trị.
Chọn C.
Câu 34:
Phương pháp:
GTLN, GTNN của hàm số \(y = f\left( x \right)\) trên \(\left[ { – 3;4} \right]\) lần lượt là giá trị của điểm cao nhất và điểm thấp nhất của đồ thị hàm số trên \(\left[ { – 3;4} \right]\).
Cách giải:
Dựa vào đồ thị hàm số ta dễ dàng suy ra được \(M = \mathop {\max }\limits_{\left[ { – 3;4} \right]} f\left( x \right) = 5;{\mkern 1mu} {\mkern 1mu} m = \mathop {\min }\limits_{\left[ { – 3;4} \right]} f\left( x \right) = 0\).
Vậy \(M + m = 5 + 0 = 5\).
Chọn A.
Câu 35:
Phương pháp:
Điểm \({x_0}\) được gọi là điểm cực đại của hàm số \( \Leftrightarrow \left\{ {\begin{array}{*{20}{l}}{y’\left( {{x_0}} \right) = 0}\\{y”\left( {{x_0}} \right) < 0}\end{array}} \right.\)
Điểm \({x_0}\) được gọi là điểm cực tiểu của hàm số \( \Leftrightarrow \left\{ {\begin{array}{*{20}{l}}{y’\left( {{x_0}} \right) = 0}\\{y”\left( {{x_0}} \right) > 0}\end{array}} \right.\)
Cách giải:
\(\begin{array}{*{20}{l}}{TXD:{\mkern 1mu} {\mkern 1mu} D = R}\\{y’ = {\rm{\;}} – 4{x^3} – 6x = 0 \Leftrightarrow x = 0}\\{y” = {\rm{\;}} – 12x – 6 \Rightarrow y”\left( 0 \right) = {\rm{\;}} – 6 < 0}\end{array}\)
\( \Rightarrow \) Hàm số đạt cực đại tại \(x = 0\) và không có cực tiểu.
Chọn B.
Câu 36:
Phương pháp:
Sử dụng công thức tính tỉ lệ thể tích: Cho các điểm \(M \in SA,\;\;N \in SB,\;\;P \in SC\) ta có: \(\dfrac{{{V_{SMNP}}}}{{{V_{SABC}}}} = \dfrac{{SM}}{{SA}}.\dfrac{{SN}}{{SB}}.\dfrac{{SP}}{{SC}}.\)
Cách giải:

Ta có: \(A’,{\mkern 1mu} {\mkern 1mu} B’\) lần lượt là trung điểm của \(SA,{\mkern 1mu} {\mkern 1mu} SB\)
\( \Rightarrow \dfrac{{SA’}}{{SA}} = \dfrac{{SB’}}{{SB}} = \dfrac{1}{2}\)
\( \Rightarrow \dfrac{{{V_{SA’B’C}}}}{{{V_{SABC}}}} = \dfrac{{SA’}}{{SA}}.\dfrac{{SB’}}{{SB}} = \dfrac{1}{4} \Rightarrow {V_{SA’B’C}} = \dfrac{1}{4}.24 = 6\)
Chọn C.
Câu 37:
Phương pháp:
Dựa vào BBT, nhận xét tính đơn điệu và tập xác định của hàm số và chọn đáp án đúng.
Cách giải:
Dựa vào BBT ta thấy hàm số có TXĐ:\(D = R\backslash \left\{ { – 1} \right\},\) hàm số nghịch biến trên từng khoảng xác định và có TCN là \(y = {\rm{\;}} – 2.\)
Ta thấy các hàm số ở cả 4 đáp án đều có TXĐ:\(D = R\backslash \left\{ { – 1} \right\}.\)
Tuy nhiên chỉ có đáp án A và đáp án D là đồ thị hàm số có TCN là đường \(y = {\rm{\;}} – 2.\)
+) Xét đáp án A: \(y = \dfrac{{ – 2x – 4}}{{x + 1}}\) có \(y’ = \dfrac{{ – 2.1 + 4.1}}{{{{\left( {x + 1} \right)}^2}}} = \dfrac{2}{{{{\left( {x + 1} \right)}^2}}} > 0\;\forall x \ne {\rm{\;}} – 1 \Rightarrow \) hàm số đồng biến trên từng khoảng xác định \( \Rightarrow \) loại đáp án A.
Chọn D.
Câu 38:
Phương pháp:
– Tìm góc tạo bởi mặt bên và đáy.
– Tính chiều cao của khối chóp
– Thể tích của khối chóp được tính bởi công thức: \({V_{S.ABC}} = \dfrac{1}{3}h.{S_{ABC}}\).
Cách giải:

Gọi \(G\) là trọng tâm tam giác ABC, \(D\) là trung điểm BC.
S.ABC là hình chóp đều nên chân đường cao hạ từ \(S\) xuống mp đáy là trọng tâm \(G\) của đáy
Suy ra \(SG \bot \left( {ABC} \right) \Rightarrow SG \bot BC\)
Tam giác ABC là tam giác đều nên \(AD \bot BC\)
\( \Rightarrow BC \bot \left( {SAD} \right) \Rightarrow BC \bot SD\)
Ta có: \(\left\{ {\begin{array}{*{20}{l}}{\left( {SBC} \right) \cap \left( {ABC} \right) = BC}\\{SD \in \left( {SBC} \right),SD \bot BC}\\{AD \in \left( {ABC} \right),AD \bot BC}\end{array}} \right. \Rightarrow \angle \left( {\left( {SBC} \right);\left( {ABC} \right)} \right) = \angle SDA\).
Góc giữa mặt bên và mặt đáy bằng \({60^0}\) nên \(\angle SDA = {60^0}\).
Lại có:\(AD = \dfrac{{\sqrt 3 }}{2}BC = \sqrt 3 a \Rightarrow DG = \dfrac{1}{3}AD = \dfrac{{\sqrt 3 }}{3}a\).

Chọn A.
Câu 39:
Phương pháp:
+) Tìm điều kiện của \(m\) để hai đồ thị hàm số cắt nhau tại hai điểm phân biệt.
+) Gọi \(M\left( {{x_1};\;2{x_1} + m} \right),\;N\left( {{x_2};\;2{x_2} + m} \right)\) là hai giao điểm của 2 đồ thị hàm số.
+) Khi đó : \(MN = \sqrt {{{\left( {{x_N} – {x_M}} \right)}^2} + {{\left( {{y_N} – {y_M}} \right)}^2}} \)
+) Sử dụng định lý Vi-et để tìm giá trị của \(m\) để độ dài MN đạt giá trị nhỏ nhất.
Cách giải:
Phương trình hoành độ giao điểm của 2 đồ thị hàm số là:
\(2x + m = \dfrac{{x + 3}}{{x + 1}}{\mkern 1mu} {\mkern 1mu} \left( {x \ne {\rm{\;}} – 1} \right) \Leftrightarrow 2{x^2} + \left( {m + 1} \right)x + m – 3 = 0\;\;\;\left( * \right)\)
Ta có: \(\Delta {\rm{\;}} = {\left( {m + 1} \right)^2} – 8\left( {m – 3} \right) = {m^2} – 6m + 25 = {\left( {m – 3} \right)^2} + 16 > 0\;\;\forall m\)
\( \Rightarrow \left( * \right)\) luôn có hai nghiệm phân biệt \({x_1},\;{x_2}\) với mọi \(m\).
Áp dụng định kí Vi-ét ta có:\(\left\{ {\begin{array}{*{20}{l}}{{x_1} + {x_2} = {\rm{\;}} – \dfrac{{m + 1}}{2}}\\{{x_1}{x_2} = \dfrac{{m – 3}}{2}}\end{array}} \right..\)
Gọi \(M\left( {{x_1};\;2{x_1} + m} \right),\;N\left( {{x_2};\;2{x_2} + m} \right)\) là hai giao điểm của 2 đồ thị hàm số.
Khi đó ta có:
\(\begin{array}{*{20}{l}}{M{N^2} = {{\left( {{x_2} – {x_1}} \right)}^2} + {{\left( {2{x_2} – 2{x_1}} \right)}^2} = 5{{\left( {{x_2} – {x_1}} \right)}^2}}\\{ = 5\left[ {{{\left( {{x_1} + {x_2}} \right)}^2} – 4{x_1}{x_2}} \right] = 5\left[ {\dfrac{{{{\left( {m + 1} \right)}^2}}}{4} – 4.\dfrac{{m – 3}}{2}} \right]}\\{ = \dfrac{5}{4}\left( {{m^2} + 2m + 1 – 8m + 24} \right) = \dfrac{5}{4}\left( {{m^2} – 6m + 25} \right)}\\{ = \dfrac{5}{4}{{\left( {m – 3} \right)}^2} + 20 \ge 20\;\;\forall m.}\end{array}\)
Dấu “=” xảy ra \( \Leftrightarrow m – 3 = 0 \Leftrightarrow m = 3.\)
Chọn A.
Câu 40:
Phương pháp:
Dựa vào tỉ số giữa 2 mặt đáy.
Cách giải:

Ta có M,N,P lần lượt là trung điểm các cạnh BC, CA, AB.
Nên \(\left\{ {\begin{array}{*{20}{l}}{MN = \dfrac{{AB}}{2}}\\{MP = \dfrac{{AC}}{2}}\\{NP = \dfrac{{BC}}{2}}\end{array}} \right. \Rightarrow {S_{MNP}} = \dfrac{1}{4}{S_{ABC}}\)
\( \Rightarrow {V_{S.MNP}} = \dfrac{1}{4}{V_{S.ABC}} = \dfrac{1}{4}.6 = \dfrac{3}{2}.\)
Chọn B.
Câu 41:
Phương pháp:
Đường thẳng đi qua 2 điểm cực trị của hàm số là số dư khi chia y cho y’.
Cách giải:
Hàm số \(y = {x^3} – 3x – 2\) có đạo hàm \(y’ = 3{x^2} – 3\)
Chia y cho y’ ta có: \(y = y’.\dfrac{x}{3} – 2x – 2\)
Khi đó đường thẳng \(y = {\rm{\;}} – 2x – 2\) hay \(2x + y + 2 = 0\) là đường thẳng đi qua 2 điểm cực trị của hàm số.
Chọn C.
Câu 42:
Phương pháp:
+) Cho hàm số \(y = f\left( x \right)\) có đạo hàm \(y’ = f’\left( x \right)\). Khi đó phương trình tiếp tuyến của đồ thị hàm số tại \(M\left( {{x_0};{y_0}} \right)\) có phương trình: \(y = f’\left( {{x_0}} \right)\left( {x – {x_0}} \right) + {y_0}\).
+) Cho hệ số góc của tiếp tuyến tại \(M\left( {{x_0};{y_0}} \right)\) là k \( \Rightarrow f’\left( {{x_0}} \right) = k\).
Cách giải:
Gọi \(M\left( {{x_0};{y_0}} \right)\) là một điểm thuộc đồ thị \(\left( C \right)\).
Ta có \(y’ = {x^2} + 6x\).
Tiếp tuyến của đồ thị hàm số tại M có hệ số góc \(k = {\rm{\;}} – 9\) nên ta có:
\(f’\left( {{x_0}} \right) = {\rm{\;}} – 9 \Leftrightarrow x_0^2 + 6{x_0} = {\rm{\;}} – 9 \Leftrightarrow {\left( {{x_0} + 3} \right)^2} = 0 \Leftrightarrow {x_0} = {\rm{\;}} – 3\)
\( \Rightarrow {y_0} = y\left( { – 3} \right) = 16 \Rightarrow M\left( { – 3;16} \right)\).
Vậy phương trình tiếp tuyến của đồ thị hàm số tại \(M\left( { – 3;16} \right)\) là: \(y – 16 = {\rm{\;}} – 9\left( {x + 3} \right)\).
Chọn D.
Câu 43:
Cách giải:

Ta có: \({S_{\Delta BCD}} = \dfrac{1}{2}{S_{ABCD}} = \dfrac{1}{2}{a^2}\)
\({V_{S.BCD}} = \dfrac{1}{3}SA.{S_{BCD}} = \dfrac{1}{3}a.\dfrac{1}{2}{a^2} = \dfrac{{{a^3}}}{6}\)
Chọn A.
Câu 44:
Phương pháp:
+ Xác định góc giữa cạnh bên và đáy.
+ Tính độ dài đường cao lăng trụ.
+ Áp dụng công thức tính thể tích lăng trụ \(V = {S_{day}}.h\).
Cách giải:

Gọi \(H\) là trung điểm của \(AB \Rightarrow A’H \bot \left( {ABC} \right)\).
\( \Rightarrow \angle \left( {AA’;\left( {ABC} \right)} \right) = \angle \left( {AA’;AH} \right) = \widehat {A’AH} = {30^0}\).
Tam giác ABC đều cạnh \(a \Rightarrow AH = \dfrac{{a\sqrt 3 }}{2}\).
Xét tam giác vuông A’AH có: \(A’H = AH.\tan {30^0} = \dfrac{{a\sqrt 3 }}{2}.\dfrac{{\sqrt 3 }}{3} = \dfrac{a}{2}\).
Tam giác ABC đều cạnh \(a \Rightarrow {S_{\Delta ABC}} = \dfrac{{{a^2}\sqrt 3 }}{4}\).
Vậy \(V = A’H.{S_{\Delta ABC}} = \dfrac{a}{2}.\dfrac{{{a^2}\sqrt 3 }}{4} = \dfrac{{{a^3}\sqrt 3 }}{8}.\)
Chọn D.
Câu 45:
Phương pháp:
Vẽ hình và quan sát, tính số cạnh và các tính chất của các hình để loại trừ đáp án.
Cách giải:

Giả sử ABCD là tứ diện đều. Gọi \(M,{\mkern 1mu} N,{\mkern 1mu} P,{\mkern 1mu} Q,{\mkern 1mu} S,{\mkern 1mu} T\) lần lượt là trung điểm của \(AD,{\mkern 1mu} AB,{\mkern 1mu} BC,{\mkern 1mu} CD,{\mkern 1mu} AC,{\mkern 1mu} BD.\) Khi đó các trung điểm các cạnh của tứ diện đều tạo thành hình SMNPQT. Do đó SMNPQT không thể là tứ diện đều được. Ta loại đáp án D.
Do \(S,{\mkern 1mu} M\) là trung điểm của \(AC,{\mkern 1mu} AD\) nên \(SM// = \dfrac{1}{2}CD.\)
Tương tự ta có \(SQ// = \dfrac{1}{2}AD,{\mkern 1mu} {\mkern 1mu} MQ// = \dfrac{1}{2}AC.\) Do \(\Delta ACD\) là tam giác đều nên \(AC = CD = DA.\) Kéo theo \(SM = SQ = MQ.\)
Chứng minh tương tự ta nhận được các cạnh của SMNPQT có độ dài như nhau.
Mặt khác từ \(SM = SQ = MQ\)suy ra \(\Delta SMQ\) là tam giác đều, do đó \(\widehat {QSM} = {60^0}.\) Do đó SMNPQT không thể là hình hộp chữ nhật hay hình lập phương được. Như vậy đáp án \(A,{\mkern 1mu} C\) đều bị loại.
Chọn B.
Câu 46:
Phương pháp:
Số nghiệm dương phân biệt của phương trình \(2f\left( x \right) + 7 = 0\) bằng số giao điểm có hoành độ dương của đồ thị hàm số \(y = f\left( x \right)\) và đường thẳng \(y = {\rm{\;}} – \dfrac{7}{2}\).
Cách giải:

Số nghiệm dương phân biệt của phương trình \(2f\left( x \right) + 7 = 0\) bằng số giao điểm có hoành độ dương của đồ thị hàm số \(y = f\left( x \right)\) và đường thẳng \(y = {\rm{\;}} – \dfrac{7}{2}\) và bằng 2.
Chọn C.
Câu 47:
Phương pháp:

Xác định góc giữa hai mặt phẳng \(\left( {\alpha {\rm{\;}}} \right),{\mkern 1mu} {\mkern 1mu} \left( {\beta {\rm{\;}}} \right)\):
– Tìm giao tuyến \(\Delta \) của \(\left( {\alpha {\rm{\;}}} \right),{\mkern 1mu} {\mkern 1mu} \left( {\beta {\rm{\;}}} \right)\).
– Xác định 1 mặt phẳng \(\left( {\gamma {\rm{\;}}} \right) \bot \Delta \).
– Tìm các giao tuyến \(a = \left( {\alpha {\rm{\;}}} \right) \cap \left( {\gamma {\rm{\;}}} \right),b = \left( {\beta {\rm{\;}}} \right) \cap \left( {\gamma {\rm{\;}}} \right)\)
– Góc giữa hai mặt phẳng \(\left( {\alpha {\rm{\;}}} \right),{\mkern 1mu} {\mkern 1mu} \left( {\beta {\rm{\;}}} \right)\): \(\left( {\widehat {\left( {\alpha {\rm{\;}}} \right);\left( {\beta {\rm{\;}}} \right)}} \right) = \left( {\widehat {a;b}} \right)\).
Cách giải:
Ta có: \((SCD) \cap (ABCD) = CD\)
Mà \(CD \bot AD\) (ABCD là hình vuông), \(CD \bot SA\) (vì \(SA \bot (ABCD)) \Rightarrow CD \bot (SAD)\)
\((SCD) \cap (SAD) = SD,{\mkern 1mu} {\mkern 1mu} (ABCD) \cap (SAD) = AD \Rightarrow \left( {\widehat {(SCD),(ABCD)}} \right) = \left( {\widehat {SD;AD}} \right) = \widehat {SDA}\)
Chọn A.
Câu 48:
Phương pháp:
+) Xác định góc giữa SC và (ABCD) là góc SCA.
+) Trong mp(SAC) kẻ \(AH \bot SO \Rightarrow \)chứng minh \(d\left( {A;\left( {SBD} \right)} \right) = AH\)
Cách giải:

AC là hình chiếu của SC trên (ABCD) \( \Rightarrow \widehat {\left( {SC;\left( {ABCD} \right)} \right)} = \widehat {\left( {SC;AC} \right)} = \widehat {SCA} = {45^0} \Rightarrow \Delta SAC\)vuông cân tại A \( \Rightarrow SA = AC = AB\sqrt 2 = a\sqrt 2 \)
Gọi \(O = AC \cap BD\). trong mặt phẳng (SAC) kẻ \(AH \bot SO\)
Ta có \(\left\{ {\begin{array}{*{20}{l}}{BD \bot SA}\\{BD \bot AC}\end{array}} \right. \Rightarrow BD \bot \left( {SAC} \right) \Rightarrow BD \bot AH\)
\(\left\{ {\begin{array}{*{20}{l}}{AH \bot BD}\\{AH \bot SO}\end{array}} \right. \Rightarrow AH \bot \left( {SBD} \right) \Rightarrow d\left( {A;\left( {SBD} \right)} \right) = AH\)
Ta có \(\dfrac{1}{{A{H^2}}} = \dfrac{1}{{S{A^2}}} + \dfrac{1}{{A{O^2}}} = \dfrac{1}{{S{A^2}}} + \dfrac{1}{{A{B^2}}} + \dfrac{1}{{A{D^2}}} = \dfrac{1}{{2{a^2}}} + \dfrac{1}{{{a^2}}} + \dfrac{1}{{{a^2}}} = \dfrac{5}{{2{a^2}}} \Rightarrow AH = \dfrac{{a\sqrt {10} }}{5}\)
Chọn A.
Câu 49:
Phương pháp:
– Sử dụng phương pháp hàm số.
Cách giải:
Xét hàm số \(y = \sqrt {2 – x} + \sqrt {2 + x} – \sqrt {4 – {x^2}} \) trên \(\left[ { – 2;2} \right]\), ta có:
\(y’ = – \dfrac{1}{{\sqrt {2 – x} }} + \dfrac{1}{{\sqrt {2 + x} }} – \dfrac{x}{{\sqrt {4 – {x^2}} }} = \dfrac{{\sqrt {2 – x} – \sqrt {2 + x} – x}}{{\sqrt {4 – {x^2}} }}\)
\(y’ = 0 \Leftrightarrow \dfrac{{\sqrt {2 – x} – \sqrt {2 + x} – x}}{{\sqrt {4 – {x^2}} }} = 0 \Leftrightarrow \sqrt {2 – x} – \sqrt {2 + x} – x = 0,(x \ne \pm 2) \Leftrightarrow \sqrt {2 – x} – \sqrt {2 + x} = x(1)\)
Nếu \(x < 0\) thì \(\sqrt {2 – x} > \sqrt {2 + x} \Rightarrow \sqrt {2 – x} – \sqrt {2 + x} > 0 \Rightarrow (1)\)vô nghiệm.
Nếu \(x > 0\) thì \(\sqrt {2 – x} < \sqrt {2 + x} \Rightarrow \sqrt {2 – x} – \sqrt {2 + x} < 0 \Rightarrow (1)\)vô nghiệm.
Thay \(x = 0\) vào (1), ta thấy \(x = 0\) là nghiệm và đồng thời là nghiệm duy nhất của (1).
Ta có bảng biến thiên như sau:

Để phương trình \(\sqrt {2 – x} + \sqrt {2 + x} – \sqrt {4 – {x^2}} = m\) có nghiệm thì \(m \in \left[ {2\sqrt 2 {\rm{\;}} – 2;2} \right]\).
\( \Rightarrow \left\{ {\begin{array}{*{20}{l}}{a = 2\sqrt 2 {\rm{\;}} – 2}\\{b = 2}\end{array}} \right. \Rightarrow T = (a + 2)\sqrt 2 {\rm{\;}} + b = (2\sqrt 2 {\rm{\;}} – 2 + 2).\sqrt 2 {\rm{\;}} + 2 = 6\)
Chọn B.
Câu 50:
Phương pháp:
Để đường thẳng \(d:y = {f_1}\left( x \right)\) cắt đồ thị hàm số \(y = f\left( {x,m} \right)\) tại \(k\) điểm phân biệt thì phương trình \({f_1}\left( x \right) = f\left( {x;m} \right)\) cần có \(k\) nghiệm phân biệt khác \(2\)
Áp dụng bài toán ta cần tìm điều kiện để \( – 2x + m = \dfrac{{x + 1}}{{x – 2}}\) có hai nghiệm phân biệt. Đưa phương trình về dạng bậc hai và sử dụng kết quả cho phương trình bậc 2 đã học để giải bài toán.
Cách giải:
Để đường thẳng \(y = – 2x + m\) cắt đồ thị hàm số \(y = \dfrac{{x + 1}}{{x – 2}}\) tại hai điểm phân biệt thì phương trình\( – 2x + m = \dfrac{{x + 1}}{{x – 2}}\) có hai nghiệm phân biệt. Khi đó ta có
\( – 2x + m = \dfrac{{x + 1}}{{x – 2}} \Leftrightarrow \left\{ {\begin{array}{*{20}{l}}{ – 2x\left( {x – 2} \right) + m\left( {x – 2} \right) = x + 1}\\{x \ne 2}\end{array}} \right. \Leftrightarrow \left\{ {\begin{array}{*{20}{l}}{2{x^2} – \left( {m + 3} \right)x + \left( {2m + 1} \right) = 0{\mkern 1mu} \left( 1 \right)}\\{x \ne 2}\end{array}} \right..\)
Phương trình \(1\) có hai nghiệm phân biệt khi và chỉ khi
\(\Delta = {\left( {m + 3} \right)^2} – 4.2.\left( {2m + 1} \right) > 0 \Leftrightarrow {m^2} – 10m + 1 > 0 \Leftrightarrow \left[ {\begin{array}{*{20}{l}}{m > 5 + 2\sqrt 6 }\\{m < 5 – 2\sqrt 6 }\end{array}} \right..\)
Lưu ý rằng \({2.2^2} – \left( {m + 3} \right).2 + \left( {2m + 1} \right) = 1 \ne 0,{\mkern 1mu} {\mkern 1mu} \forall m \in \mathbb{R}\) nên khi đó phương trình (1) nếu có nghiệm thì nghiệm này sẽ khác 2. Vậy tập hợp tất cả các giá trị của \(m\) để đường thẳng \(y = – 2x + m\) cắt đồ thị hàm số tại hai điểm phân biệt là \(m \in \left( { – \infty ;5 – 2\sqrt 6 } \right) \cup \left( {5 + 2\sqrt 6 ; + \infty } \right).\)
Chọn A.
Chú ý khi giải: Sai lầm.Vì phương trình \(1\) nếu có nghiệm thì nghiệm sẽ khác \(2\) nên trong trường hợp đề thi trắc nghiệm học sinh có thể bỏ qua việc kiểm tra xem \(x = 2\) có là nghiệm của \(1\) hay không. Tuy nhiên việc bỏ qua kiểm tra \(x = 2\) có là nghiệm hay không trong trường hợp tổng quát là một thiếu sót, có thể dẫn tới việc tìm thừa giá trị của \(m\).
Sachgiaihay.com