Bài 3 trang 146 SGK Giải tích 12

Tìm a và b để đồ thị của hàm số đi qua hai điểm A(1, 2) và B(-2, -1)

Video hướng dẫn giải

Lựa chọn câu để xem lời giải nhanh hơn

Cho hàm số : \(y = {x^3} + a{x^2} + bx + 1.\)

Vui lòng nhập mật khẩu để tiếp tục

test321

LG a

a) Tìm a và b để đồ thị của hàm số đi qua hai điểm A(1, 2) và B(-2, -1)

Phương pháp giải:

Thay tọa độ của hai điểm A và B vào công thức hàm số rồi giải hệ phương trình gồm 2 ẩn a, b để tìm a, b.

Lời giải chi tiết:

Đồ thị hàm số đi qua hai điểm \(A(1; 2)\) và \(B (-2; -1)\) khi và chỉ khi: 

\(\left\{ \matrix{
2 = 1 + a + b + 1 \hfill \cr 
– 1 = – 8 + 4a – 2b + 1 \hfill \cr} \right. \Leftrightarrow \left\{ \matrix{
a = 1 \hfill \cr 
b = – 1 \hfill \cr} \right.\)

LG b

b) Khảo sát sự biến thiên và vẽ đồ thị (C) của hàm số ứng với các giá trị tìm được của a và b.

Phương pháp giải:

Thay các giá trị của a, b vừa tìm được vào công thức hàm số sau đó khảo sát và vẽ đồ thị hàm số theo các bước đã được học.

Lời giải chi tiết:

Khi \(a = 1, \, b = -1\) ta có hàm số: \(y = {x^3} + {x^2} – x + 1.\)

– Tập xác định: \( (-∞; + ∞).\)

– Sự biến thiên: \(y’ = 3{x^2} + 2x – 1.\)

\(\begin{array}{l}
\Rightarrow y’ = 0 \Leftrightarrow 3{x^2} + 2x – 1 = 0\\
\Leftrightarrow \left( {3x – 1} \right)\left( {x + 1} \right) = 0\\
\Leftrightarrow \left[ \begin{array}{l}
3x – 1 = 0\\
x + 1 = 0
\end{array} \right. \Leftrightarrow \left[ \begin{array}{l}
x = \dfrac{1}{3}\\
x = – 1
\end{array} \right..
\end{array}\)

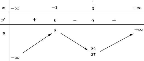
Trên các khoảng \((-∞; -1)\) và \(\displaystyle ({1 \over 3}; + \infty ) , \, \,  y’>0 \) nên hàm số đồng biến

Trên khoảng \(\displaystyle ( – 1; \, {1 \over 3}), \,  y’ < 0\) nên hàm số nghịch biến

– Cực trị: Hàm số đạt cực đại tại \(x =  – 1;\;{y_{CD}} = 2.\)

Hàm số đạt cực tiểu tại \(\displaystyle x = {1 \over 3},{y_{CT}} = {{22} \over {27}}\)

– Giới hạn tại vô cực: \(\mathop {\lim }\limits_{x \to  + \infty } y =  + \infty ;\mathop {\lim }\limits_{x \to  – \infty } y =  – \infty \)

Bảng biến thiên:

Đồ thị hàm số:

Đồ thị cắt trục tung tại  điểm có tung độ \(y = 1\), cắt trục hoành tại điểm có hoành độ \( x ≈ -1, 84.\)

LG c

c) Tính thể tích vật thể tròn xoay thu được khi quay hình phẳng giới hạn bởi các đường thẳng \(y = 0, \, x = 0, \, x = 1 \) và đồ thị (C) quanh trục hoành.

Phương pháp giải:

Cho hình phẳng được giới hạn bởi hai đồ thị hàm số  \(y = f\left( x \right);\;\;y = g\left( x \right) \, \) và hai đường thẳng \(x=a; \, \, x=b \, \, \, (a<b).\) Khi quay hình phẳng trên quanh trục \(Ox\) ta được khối tròn xoay có thể tích được tính bởi công thức:  \(V = \pi \int\limits_a^b {\left| {{f^2}\left( x \right) – {g^2}\left( x \right)} \right|dx} .\)

Lời giải chi tiết:

Trong khoảng \((0; 1)\) ta có \(y > 0.\)

Vì vậy, thể tích cần tìm là:

\(\begin{array}{l}
V = \pi \int\limits_0^1 {{{\left( {{x^3} + {x^2} – x + 1} \right)}^2}dx} \\
= \pi \int\limits_0^1 {\left( {{x^6} + 2{x^5} – {x^4} + 3{x^2} – 2x + 1} \right)dx} \\
= \left. {\pi \left( {\dfrac{{{x^7}}}{7} + \dfrac{{{x^6}}}{3} – \dfrac{{{x^5}}}{5} + {x^3} – {x^2} + x} \right)} \right|_0^1 \\ = \dfrac{{134\pi }}{{105}}.
\end{array}\)

Sachgiaihay.com

TẢI APP ĐỂ XEM OFFLINE