Trả lời Luyện tập vận dụng 2 trang 45 SGK Toán 6 Cánh Diều

Phân tích số 40 ra thừa số nguyên tố bằng cách viết “rẽ nhánh” và “theo cột dọc”.

Đề bài

Phân tích số 40 ra thừa số nguyên tố bằng cách viết “rẽ nhánh” và “theo cột dọc”.

Video hướng dẫn giải

Phương pháp giải – Xem chi tiết

Rẽ nhánh:

– Tìm một ước nguyên tố của 40, là 2.

– Viết 40 thành tích của 2 với một thừa số khác: 40=2.20.

– Vẽ 2 nhánh từ số 40 cho hai số 2 và 20.

– Tiếp tục tìm ước nguyên tố của 20, là 2.

– Viết số 20 thành tích của 2 với một thừa số khác: 20=2.10.

– Vẽ 2 nhánh từ số 20 cho hai số 2 và 10.

– Viết số 10 thành tích của 2 với 5: 10=2.5

– Vẽ 2 nhánh từ số 10 cho hai số 2 và 5.

– Hai số này đều là số nguyên tố nên ta dừng lại.

– Lấy tích tất cả các thừa số ở cuối cùng mỗi nhánh.

Theo cột dọc:

– Lấy 40 chia cho ước nguyên tố 2.

– Lấy thương là 20 chia tiếp cho ước nguyên tố 2.

– Lấy thương là 10 chia tiếp cho ước nguyên tố 2.

– Lấy thương là 5 chia tiếp cho ước nguyên tố 5.

Vui lòng nhập mật khẩu để tiếp tục

test321

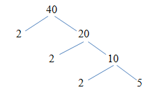
Lời giải chi tiết

Rẽ nhánh:

 

Cột dọc:

 

Vậy \(40 = 2.2.2.5 = {2^3}.5\)

TẢI APP ĐỂ XEM OFFLINE