Giải bài 2 trang 20 SGK Toán 10 tập 2 – Cánh diều

Bạn Dương có 2 chiếc quần gồm: một quần màu xanh và một quần màu đen; 3 chiếc áo gồm: một áo màu nâu, một áo màu xanh và một áo màu vàng, 2 đôi giày gồm: một đôi giày màu đen và một đôi giày màu đỏ.

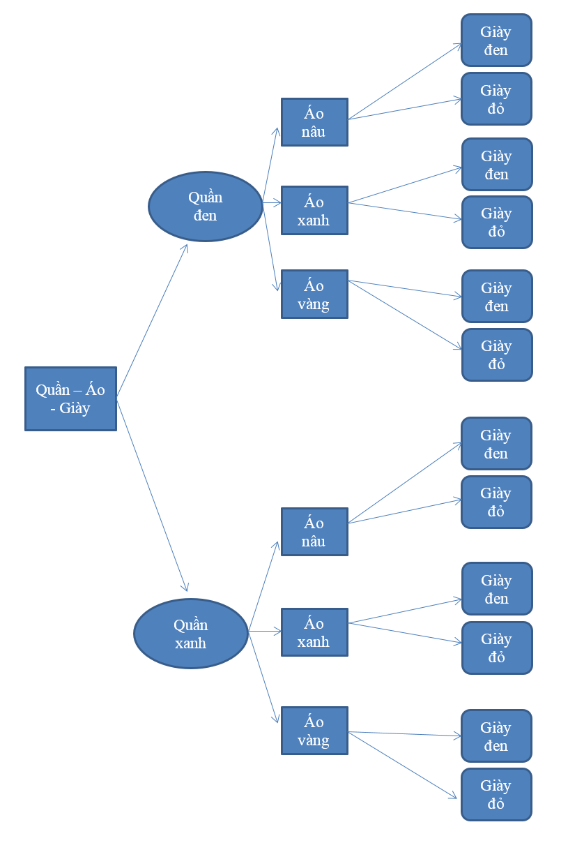
Đề bài

Bạn Dương có 2 chiếc quần gồm: một quần màu xanh và một quần màu đen; 3 chiếc áo gồm: một áo màu nâu, một áo màu xanh và một áo màu vàng, 2 đôi giày gồm: một đôi giày màu đen và một đôi giày màu đỏ. Bạn Dương muốn chọn một bộ quần áo và một đôi giày để đi tham quan. Bằng cách vẽ sơ đồ hình cây, tính số cách chọn một bộ quần áo và một đôi giày cho bạn Dương.

Phương pháp giải – Xem chi tiết

Vẽ sơ đồ cây bằng cách chọn quần trước, sau đó chọn áo và cuối cùng là chọn giày.Sau đó đếm số cách chọn.

Lời giải chi tiết

Vui lòng nhập mật khẩu để tiếp tục

test321

Kết luận: Từ sơ đồ cây, ta thấy bạn Dương có 12 cách chọn một bộ quần áo và một đôi giày.

TẢI APP ĐỂ XEM OFFLINE